医学教育网主管药师答疑周刊2017年第8期更新了吗?答案是肯定的了!我们每周都会更新答疑周刊,来帮您答疑解惑。同样您也可以每天在我们的论坛:医学教育网初级药士论坛来提出自己在复习中遇到的问题。我们会及时为您解答的。
问题索引:
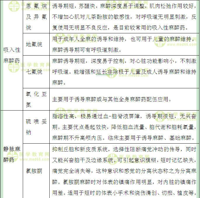
1.【问题】各种麻醉药的代表药物以及其主要特点?
2.【问题】老师,抗心绞痛章节中,如下题,该如何做题?
3.【问题】一级消除动力学和零级消除动力学各有什么特点?
具体解答:
1.【问题】各种麻醉药的代表药物以及其主要特点?
【解答】主要特点如下表:


2.【问题】老师,抗心绞痛章节中,如下题,该如何做题?
【解答】某患者向医生抱怨说,硝酸甘油可以很好地缓解心绞痛急性发作时的症状,但近半年来他心绞痛发作次数明显增加,他希望服用一些药物预防变异型心绞痛的发作,下列哪种药物可以达到这一目的
A.地尔硫(卓)B.艾司洛尔C.舌下含服亚硝酸戊酯D.舌下含服硝酸异山梨醇酯E.舌下含服硝酸甘油【正确答案】A【答案解析】【医学教育网原创】硝酸酯类药物长期应用会出现耐受,因此可换用其他药物,以上选择中宜选用地尔硫(卓)。钙通道阻滞药对冠状动脉痉挛所致的变异型心绞痛最为有效,也可用于稳定型及不稳定型心绞痛,而β受体阻断药不能用于变异型心绞痛。
3.【问题】一级消除动力学和零级消除动力学各有什么特点?
【解答】【医学教育网原创】一级动力学消除:是指药物的转运或消除速率与血药浓度成正比,即单位时间内转运或消除某恒定比例的药量。大多数药物在体内的转运或消除属于这一类型,其速率常数分别称为转运速率常数或消除速率常数。(半衰期恒定)。
零级动力学消除:指单位时间内转运或消除相等量的药物,与药量或浓度无关,也称恒量吸收或消除。(以最大消除速率消除,无固定半衰期)。
〖医学教育网版权所有,转载务必注明出处,违者将追究法律责任〗
医学教育网卫生资格西药专业-主管药师《答疑周刊》2017年第8期.doc















扫一扫立即下载


