速领!山东烟台2025年中西医执业医师资格证书发放3月20日截止!请相关考生及时查看官方通知要求,及时领取证书尽快完成注册。
各相关考生:
烟台市将于近日发放2025年合格考生国家医师资格证书,具体要求通知如下:
一、发放时间
2026年3月16日至3月20日(工作日上午9时至11时,下午14时至16时)。
二、发放方式及要求
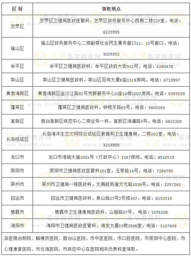
发放方式:考生需要在报名时单位所在地的卫健局或政务服务中心现场领取(详细地址见附表)。
发放要求:须考生本人携带身份证原件;考生本人因特殊情况不能到现场的,必须由代领人携带领取人和考生双方身份证原件领取。
考生关注:

学员讨论(0)
相关资讯
- · 提醒!湖北省2025年中西医执业医师资格证书发放本月底截止!
- · 四川宜宾2025年中西医执业医师资格证书可以领取了!
- · 速领四川德阳2025年中西医执业医师资格证书!3月20日截止!
- · 速领!山东烟台2025年中西医执业医师资格证书发放3月20日截止!
- · 山东淄博2025年中西医执业医师资格证书3月23日起发放!
- · 山东日照2025年中西医执业医师资格证书3月23日起发放!
- · 山东菏泽2025年中西医执业医师资格证书邮寄信息填写中!
- · 四川简阳2025年中西医执业医师资格证书发放中,3月20日截止!
- · 山东莱州2025年中西医执业医师考生速领证书,3月13日截止!
- · 浙江杭州钱塘区2025年中西医执业医师资格证书开始发放!














扫一扫立即下载


