四川泸州2026年医师资格考试报名|审核|考试安排及要求已公布!请相关考生及时查看,做好报名审核准备!
根据《国家卫生健康委员会医师资格考试委员会公告》(2026年第1号)和《四川省医师资格考试领导小组公告》(2026年第1号),2026年全国医师资格考试即将启动。临床、口腔、公共卫生类别和乡村全科执业助理医师医学人文部分启用修订后的考试大纲。结合我考点实际,现就有关事项公告如下:
一、考试报名
考试报名包括网上报名、现场审核及报名缴费等部分,请考生注意报名各时间节点。
(一)网上报名
网上报名时间自2026年1月29日10时至2026年2月11日24时。请考生按有关规定如实准确填报个人信息,同时须按报名系统要求上传相关资料(具体操作流程详见四川省医疗卫生服务指导中心微信公众号),且资料完整、清晰。2025年实践技能考试成绩合格但未通过当年医学综合考试的考生,2026年网上报名成功、资格审核通过并在规定时间内缴纳考试费后,可直接参加医学综合考试。
(二)现场审核
1.审核方式
我市继续实行网上和现场审核相结合方式审核考生报名资格,所有报名考生(包括实践技能考试免试考生)报名资料需现场审核,报名资料包含相关证件原件和现场提交资料。
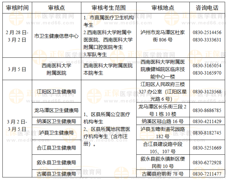
2.现场审核安排
2026年泸州考点现场集中审核安排如下:
注:确因特殊情况在集中审核期间未完成现场审核的考生于3月7日-8日在泸州市卫生健康信息中心进行补审核。
3.报名审核提交材料
考生报名需提交网上电子资料和现场确认纸质资料,网上资料提交要求详见四川省医疗卫生服务指导中心微信公众号,现场确认提交纸质材料清单如下(资料复印件按照以下顺序装订):
(1)《医师资格考试网上报名成功通知单》1份;
(2)考生有效身份证原件及复印件1份;
(3)考生毕业证原件及复印件(含与毕业证相关资料:学籍证明、电子注册备案表等)2份(和其他资料一起装订1份,1份不装订)〔专科及以上学历报考的考生需提供在学信网上打印带有在线验证码的学历电子注册备案表(有效期至2026年4月底);2026年毕业的硕士研究生报考需要在学信网上打印研究生学籍信息表(含有入学日期等信息)、研究生三年级在读证明。〕
(4)应届毕业生还需提供《应届医学专业毕业生医师资格考试报考承诺书》(附件1);
(5)直接报考执业医师或报考执业助理医师的需提供《医师资格考试医学专业工作实践证明》(附件2,需单位法人审核签字);
(6)执业助理医师报考执业医师考试的,需提供《执业助理医师报考执业医师执业期考核证明》(附件3,需单位法人审核签字),还应当提交《执业助理医师资格证书》、《医师执业证书》原件及复印件1份;
(7)报考乡村全科执业助理医师的需提供乡镇卫生院出具的考生在2025年8月31日前进入该乡镇卫生院工作的证明(附件4),此证明不能用试用期考核合格证明替代;
(8)短线医学专业加试的需提供《医师资格考试短线医学专业加试申请表》(附件5)2份;
(9)《医师资格考试考生承诺书》(附件6);
(10)2026年毕业的硕士研究生须提供《当年医学专业毕业研究生医师资格考试报考承诺书》(附件7)
(11)考生所在单位《医疗机构执业许可证》(副本,加盖鲜章)复印件1份;
传统医学师承和确有专长人员的考生按照国家和省有关规定提交资料。
请考生注意网上报名、现场审核时间,实践技能考试免试考生通过现场资格审核后,只参加医学综合考试。
(三)报名缴费
医师资格考试继续实行网上缴纳考试费。
实践技能考试费缴纳起止时间:2026年4月4日9时至4月13日24时。
医学综合考试第一试考生缴纳考试费起止时间:2026年6月27日9时至7月5日24时。
医学综合考试第二试考生网上报名及缴纳考试费时间为9月20日—26日。
二、实践技能考试
全国考试时间如下:
实践技能考试合格分数线为60分。在国家实践技能考试基地参加考试且成绩合格者,成绩两年有效。
三、医学综合考试第一试
考试实行计算机化考试,军队现役人员、文职人员加试军事医学,院前急救岗位和儿科专业加试相应内容。中医类别藏医专业实行纸笔考试。统一考试时间如下:
(一)计算机化考试
(二)计算机化考试加试
除藏医专业外,执业医师合格分数线为360分,执业助理医师合格分数线为180分。
以上中医、藏医专业均包含具有规定学历、师承或确有专长。
四、医学综合考试第二试
2026年在医师资格考试临床类别、中医类别具有规定学历中医实施医学综合考试第二试。已报考当年医师资格考试,实践技能考试合格成绩在有效期内,未通过医学综合考试第一试且无违纪违规行为的考生或医学综合考试第一试缺考及未缴纳考试费的考生,可报名参加医学综合考试第二试。统一考试时间如下:
五、其他事项
(一)医学专业工作实践证明存疑的考生,应按所在报名审核点要求提供相应辅助证明材料。
(二)泸州公共卫生类别实践技能考试在成都考点进行。
(三)部队考生必须以有效身份证进行报名审核。
(四)国家医学考试中心6月19日开通实践技能考试结果查询,9月19日开医学综合考试第一试通成绩查询,11月27日开通医学综合考试第二试成绩查询。
(五)医师资格考试报名资格有关规定及考试相关信息,可登录国家卫生健康委和国家中医药管理局网站查询,或者登录国家医学考试网和中国中医药考试认证网查询。
国家卫生健康委网址:http://www.nhc.gov.cn/;
国家中医药管理局网址:http://www.natcm.gov.cn/;
国家医学考试网网址:http://www.nmec.org.cn/;
中国中医药考试认证网网址:https://www.tcmtest.org.cn/。
(六)泸州市医师资格考试考点办公室咨询电话:0830-2514456、0830-3333631。
附件:
考生关注:

- · 四川泸州2026年医师资格考试报名|审核|考试安排及要求
- · 辽宁营口2026年医师资格考试报名&现场审核时间安排及要求
- · 河南新乡考点2026年医师资格考试报名审核咨询电话公示
- · 山东菏泽2026年医师资格考试报名|审核|考试安排及要求
- · 湖南湘西凤凰县2026年医师资格考试报名&现场审核时间安排
- · 湖南湘西2026年医师资格考试报名|审核|考试安排及要求
- · 宁夏固原泾源县2026年医师资格考试报名|审核|考试安排
- · 浙江丽水庆元县2026年医师资格考试报名|审核|考试安排
- · 浙江丽水考点2026年医师资格考试报名&审核&考试安排
- · 浙江绍兴上虞区2026年医师资格考试报名|审核|考试安排




















扫一扫立即下载


