
学员讨论(0)
相关资讯
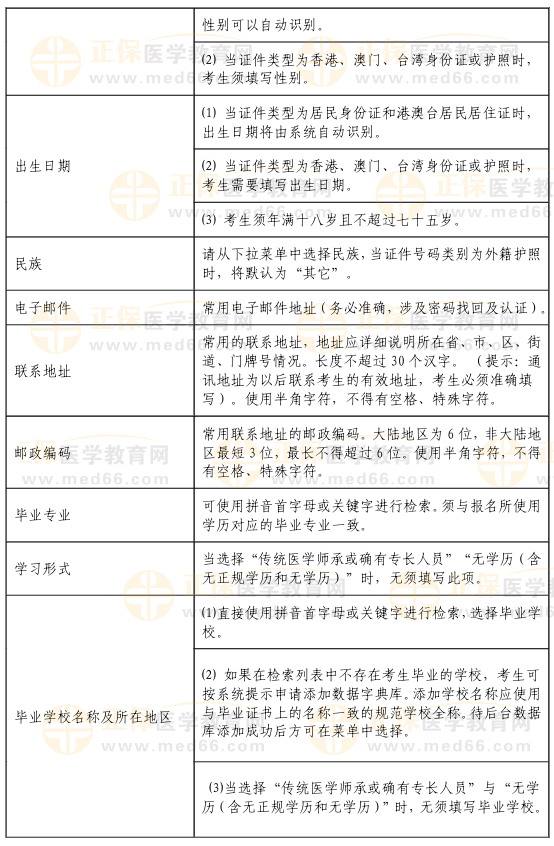
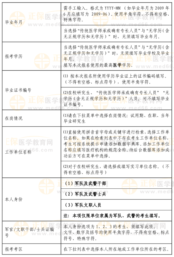
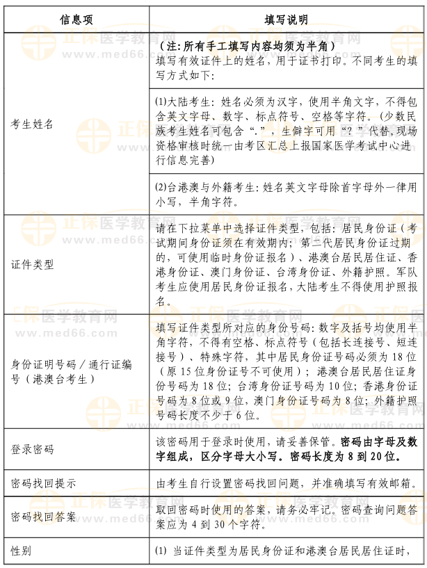
- · 【国家医学考试网】2026年医师资格考试报名表填写说明对照
- · 【国家医学考试网】2026年医师资格考试网上报名操作指南
- · 【国家医学考试网】2026年医师资格考试报名、资格审核与缴费常见问题&解答
- · 【新增要求】国家医学考试网2026年医师资格考试网上报名要求学信网扫码验证!
- · 【国家医学考试网】医师资格考试考生指导手册(2026年)
- · 【国家医学考试网2026更新】2026年医师资格考试全国考区考点咨询电话
- · 国家卫生健康委员会修订《医师资格考试大纲(医学综合考试)》医学人文部分通知
- · 【官方】2026年医师资格考试网上报名时间已公布!
- · 考生注意:云南昆明2025年医师资格证书1月26日起现场发放!
- · 2026年医师资格考试报名时间一年几次



















扫一扫立即下载


