为满足医疗卫生事业发展需要,按照公开、平等、竞争、择优原则,“安康市汉滨区第三人民医院2022年招聘优秀人才50人”的公告正式发布啦!关注着医疗招聘的小伙伴,一定不要错过呀!事不宜迟,接下来就和小编一起来看看具体岗位和招聘相关事宜吧~
一、招聘原则
根据《汉滨区卫生健康局<关于引进高层次医疗卫生专业技术人才的报告>的批复》(汉区卫函〔2021〕250号)文件执行,积极引进优秀人才,提高人才队伍素质,优化人才队伍结构,建设优势学科和创新团队,为医院发展提供坚实的人力资源保障。
二、招聘条件
(一)基本条件:
1.政治思想素质好,热爱党的卫生事业,品行端正,责任心强。
2.遵纪守法,具有良好的职业道德,无违纪违法记录。
3.身心健康,有较强的交流沟通能力和团队精神。
4.能熟练掌握医务人员必备的计算机操作技能。
5.具备符合职位要求的专业知识和工作能力。
(二)岗位及招聘条件(见职位表)
三、招聘程序
(一)提交应聘人材料:包括个人简历;身份证、毕业证、学历验证报告、专业技术资格证书、进修证书、专科认证、论文及科研成果或发明专利等证件原件及复印件;相关任职证明及文件、所获得奖励资料原件及复印件。应聘学科带头人者应提交学科建设规划书。
(二)面试:根据岗位需求组织面试。
(三)试用考察:到医院科室试用,医院组织对应聘学科带头人进行考察。
(四)体检:健康体检参照公务员体检标准执行。
(五)政审:拥护党的领导,无其他违纪违规违法情况。
(六)签约:通过试用考核正式签约。
四、报名方式
请有意向且符合条件者将个人简历发送至邮箱简历标题为“应聘科室岗位+姓名”。简历资料包括:个人简历、身份证、毕业证、学历验证报告、专业技术资格证书、进修证书、专科认证、论文及科研成果或发明专利等证书复印件。也可以来院实地考察,向院办公室(住院二部609室)提交相关应聘资料。
五、联系地址
乘坐飞机、火车、汽车到站后均可联系我院接送,也可从安康市区或高速客运站乘坐31路、32路公交车到“汉滨三院”站下车即到。
李老师(人事科):0915-3911029 18509158196
医院邮箱:
医院官网:
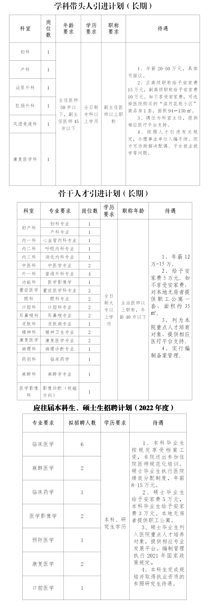
招聘职位表如下:

以上“安康市汉滨区第三人民医院2022年招聘优秀人才50人”的相关内容由医学教育网整理,相了解更多医疗招聘及备考学习等相关信息,请进入医学教育网!







扫一扫立即下载


