2026年妇产科主治医师考试教材公布了,与2025年相比有些变动,但没有实质性。医学教育网为大家整理如下:
扫描下方二维码,进群领取【完整版】考试大纲及变动细则
温馨提示:该二维码在一定时间内有效,若扫码后提示“活动已结束”,可直接通过该二维码添加管理员进行咨询。
从内容上看整体的实质性变动不大,整体变动<5%。包含参考指南的更新、数值变动、章节名称的变动以及内容变动。现将一些变动,举例如下:
1.参考指南的更新
第十八章 女性生殖系统肿瘤
第三节 宫颈鳞状上皮内病变与宫颈癌
三、病理
2025年:WHO女性生殖系统肿瘤分类(2014年)
2026年:WHO女性生殖系统肿瘤分类(2020年)
第五节 卵巢肿瘤
一、组织学分类
2025年:针对卵巢组织发生学上的差异,WHO于2014年公布
2026年:针对卵巢组织发生学上的差异,WHO于2020年公布
2.数值的变动
第二十一章 子宫内膜异位症和子宫腺肌病
第一节 子宫内膜异位症
十、预后
2025年:病情越重复发越快,年复发率为5%~20%,5年累计复发率为40%。
2026年:病情越重复发越快,2年内平均复发率为20%,5年累计复发率为50%。
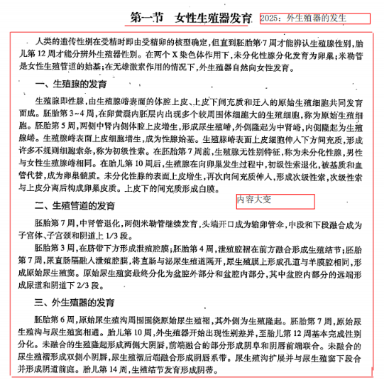
3.内容变动
第二十二章 女性生殖器与性发育异常
第一节 女性生殖器发育
2025:
2026:
第二节 女性生殖器发育异常
三、先天性子宫颈发育异常
2025:
2026:
4.章节名称的变化及分类的整合
第二十二章 女性生殖器与性发育异常
第二节 女性生殖器发育异常
2025年:②副中肾管衍化物发育不全所致异常,包括无子宫、无阴道、痕迹子宫、子宫发育不良、单角子宫、始基子宫、输卵管发育异常;③副中肾管衍化物融合障碍所致异常,包括双子宫、双角子宫、鞍状子宫和纵隔子宫等。
四、子宫未发育或发育异常
<span style color: rgb(255, 0, 0); ">五、子宫发育畸形
2026年:②副中肾管衍化物发育不全所致异常,包括子宫、阴道未发育及单角子宫、始基子宫、输卵管缺失或发育不全等;③副中肾管衍化物融合障碍所致异常,包括双子宫、双角子宫、弓状子宫和纵隔子宫等。
四、子宫未发育或发育异常(包含子宫发育畸形)
第三节 女性性发育异常
2025年:
第三节 两性畸形
……
2026年:
第三节 女性性发育异常
……(内容不变)
扫描下方二维码,进群领取【完整版】考试大纲及变动细则
温馨提示:该二维码在一定时间内有效,若扫码后提示“活动已结束”,可直接通过该二维码添加管理员进行咨询。
综上,整体而言教材变动不大,对考试而言无实质性影响。此次教材的变动并没有10版妇产科学的变动趋势。网校的课程会按照10版妇产科学结合最新的教材来授课,所以大家也不用担心,只需要按照授课老师的思路及节奏按部就班来复习就OK!
【医学教育网原创,转载请注明出处】
选择一套与新版大纲、与教材完全同步的高质量课程对备考而言至关重要。医学教育网课程、习题、资料均严格按照2026年新版考试大纲及教材精心编排,陆续更新中,请考生放心学习。去了解课程>
(内/外/妇/儿/全科主治课程简介)






















扫一扫立即下载


