本书紧贴新版考试大纲,精选涵盖高频考点、重点难点的考题,与“梦想成真”应试指南框架贴合,涉及内科、外科、妇儿、基础人文所有考试科目,方便考生朋友进行专项练习。
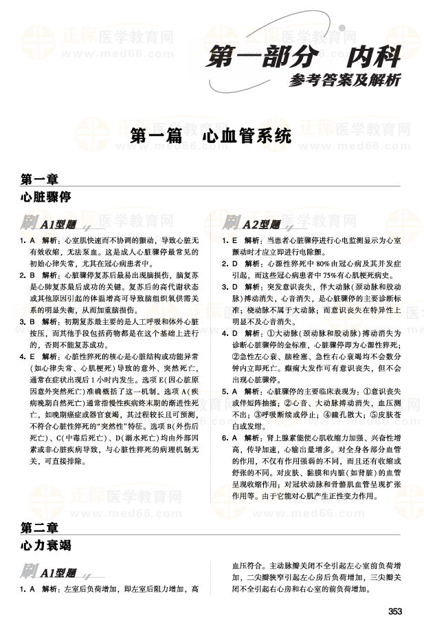
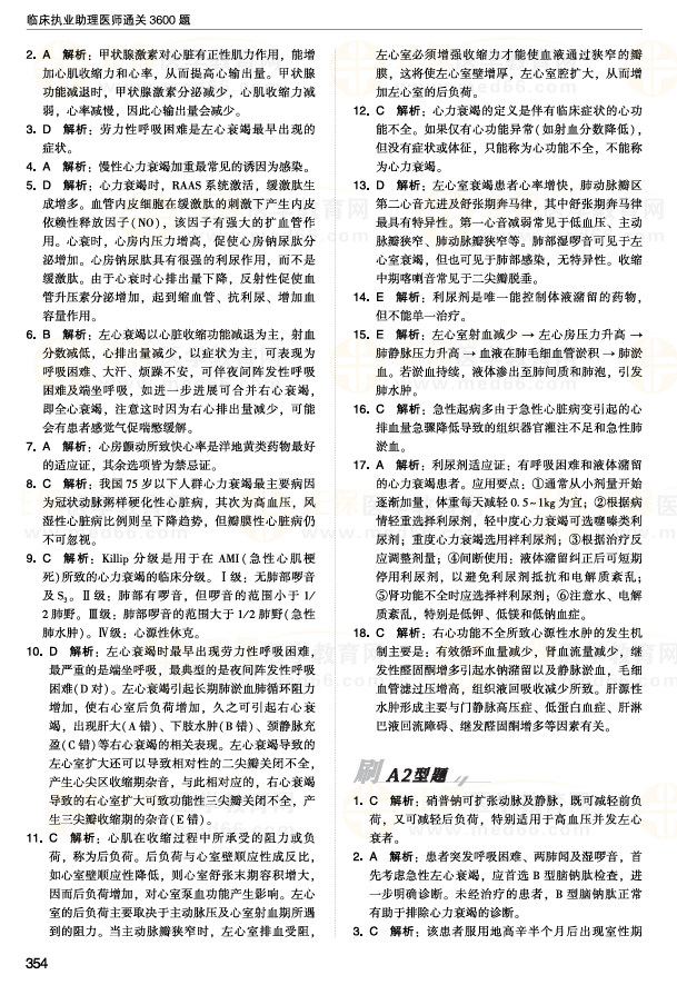
本书分为题目部分和答案解析部分。题型按照考试题型编排,包括A1、A2、A3、B型题,每种题型的特点一目了然。每章最后有答案速查和解析所在页码,做完题之后可以迅速查对答案,以便对做错的题目进行查漏补缺。每道题目配有详细的专业解析,解题要点突出显示,易混淆的知识点还有表格总结,用好这本书能够让您备考事半功倍。
新版图书还添加了增值服务,包含思维导图(PDF)、扫码做题以及实时答疑等“硬核”服务,赶快入手为26年笔试备考做好准备!
(图书预览)
点击查看更多详情
《2026年临床助理医师通关3600题》为应试指南的同步专属练习册,针对历年考试重点和高频考查的知识点专篇专项针对性训练,帮助忙碌的考生用较少的时间轻松突破临床执业医师资格考试的壁垒,高效又好用。
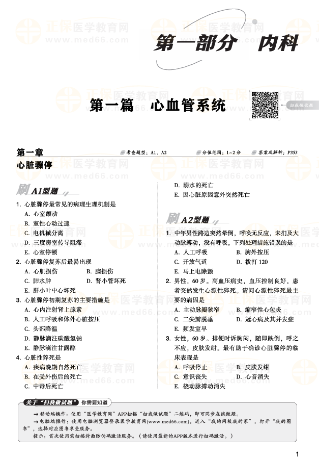
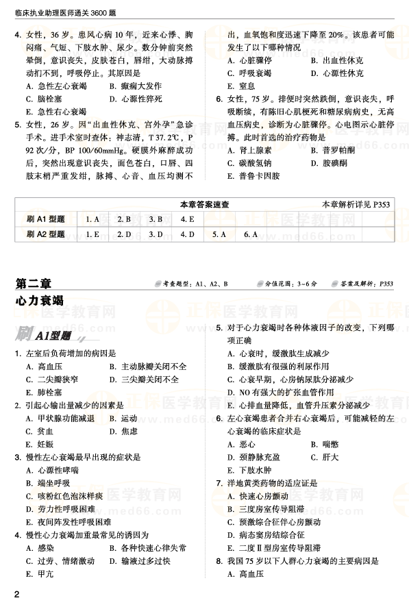
1.本书分内、外、妇儿、基础人文,分系统编排,方便考生对薄弱环节进行专项练习,重点突破,举一反三。
2.本书试题经网校老师精心筛选,主要针对历年考试重点和高频考查的知识点展开训练,帮助忙碌的考生花较少的时间轻松突破临床执业医师资格考试的壁垒,高效又好用。
3.各章节开篇增加考查题型、分值范围以及该篇答案解析所在页码,方便了解本章重要程度,速查答案和解析,刷题更便捷。


在线抢先试读:
试题(可点击查看大图)
答案解析(可点击查看大图)
......
为了让各位考生能更好地利用网校图书,发挥更好的备考作用。网校在《2026年临床助理医师通关3600题》图书上特别新增了“硬核”增值服务。包含思维导图(PDF)、扫码做题以及实时答疑。一站式配齐,备考不担心!
增值服务领取方式:
购买图书后刮开封面防伪贴领取。每个学员ID仅赠送1份,先购先得。赠品失效时间:2027年11月30日。
2026年起,中专学历或将不能报考医师资格考试!一定要把握好机会,提前规划!
正保医学教育网2026临床医师辅导课程全新升级热招中!科学规划阶段提升课程,贴心答疑指导服务,精华资料模拟试卷一站式配齐!基础-提高-冲刺分阶段打造完整学习闭环。不给今年留遗憾!立即查看课程>>
比书更好的是网校课程,备考更安心!医学教育网2026年临床医师考试新课已开讲(点击免费试听体验>>),报课即学!
【相关推荐】























扫一扫立即下载


