书店
APP下载

扫一扫,立即下载

医学教育网APP下载
微 信
医学教育网微信公号

官方微信Yishimed66

搜索|
您的位置:医学教育网 > 中医师承 > 政策解读 > 报名条件

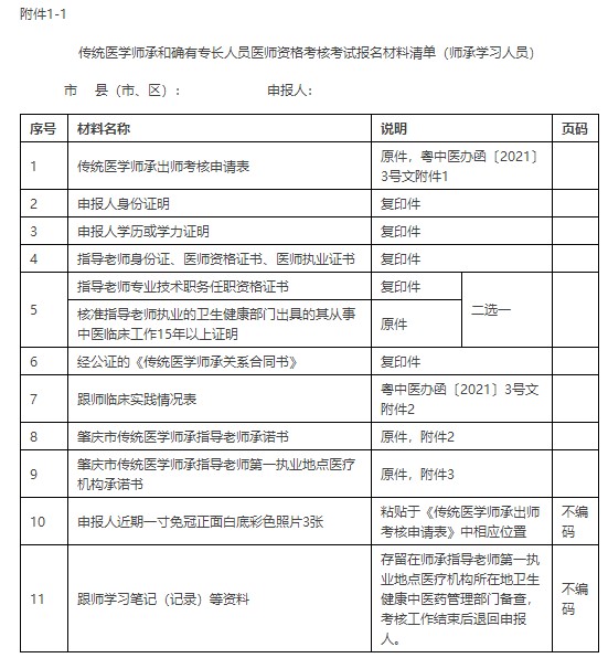
2021年肇庆市传统医学师承学习人员医师考试报名材料清单

2021-02-01 15:15 医学教育网
|

肇庆市关于开展2021年传统医学师承和确有专长人员医师资格考核考试工作的通知已发布,2021年肇庆市传统医学师承学习人员医师考试报名材料清单,端州区、鼎湖区、广宁县、怀集县、封开县、德庆县、高要区、四会市考生都在关注,医学教育网编辑为您整理如下。

附件1-1

官方通知:

2021年传统医学师承和确有专长考核肇庆市报名及考试安排

热点推荐:

广东省各市区2021年传统医学师承和确有专长考试报名通知汇总

以上分享的内容,由医学教育网小编搜集整理,如果您觉得对您有所帮助,可以分享给朋友。想了解更多医学考试信息、复习资料、备考干货请关注医学教育网。

医师资格考试公众号

报考地区
更多 >
编辑推荐
    • 免费试听
    林君砚 中医师承 《中医妇科学》 免费试听
    回到顶部
    折叠