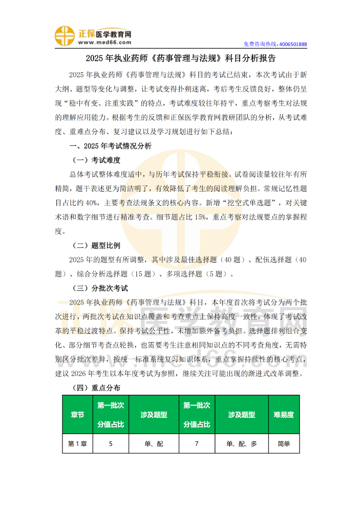
2025年执业药师《药事管理与法规》科目的考试已结束,本次考试由于新大纲、题型等变化与调整,让考试变得扑朔迷离,考后考生反馈良好,整体仍呈现“稳中有变、注重实践”的特点,考试难度较往年持平,重点考察考生对法规的理解应用能力。根据考生的反馈和正保医学教育网教研团队的分析,从考试难度、重难点分布、复习建议以及学习规划进行如下总结:

                    
                    学员讨论(0)
                
                
            2025年执业药师《药事管理与法规》科目的考试已结束,本次考试由于新大纲、题型等变化与调整,让考试变得扑朔迷离,考后考生反馈良好,整体仍呈现“稳中有变、注重实践”的特点,考试难度较往年持平,重点考察考生对法规的理解应用能力。根据考生的反馈和正保医学教育网教研团队的分析,从考试难度、重难点分布、复习建议以及学习规划进行如下总结:


张钰琪老师 2024-02-27 19:25--21:00
回看
张钰琪老师 2024-01-30 19:25--21:00
回看