关于“国家医师资格考试医学综合考试方案及内容(考试科目与分值占比)”的说明,相信很多考生都在关注,医学教育网编辑就考试内容为大家整理如下:
【下载医师资格考试考生指导手册(2021)】
技能考试内容:国家医师资格实践技能考试实施方案及内容(考试内容与方式)
(一)西医类医师资格考试医学综合笔试方案及内容
西医类医师资格考试医学综合笔试测试内容、考试形式以国家卫生健康委员会医师资格考试委员会审定颁布的《医师资格考试大纲》为依据。临床、口腔、公共卫生执业医师和执业助理医师以及乡村全科执业助理医师资格考试方案及内容见表5—表8。



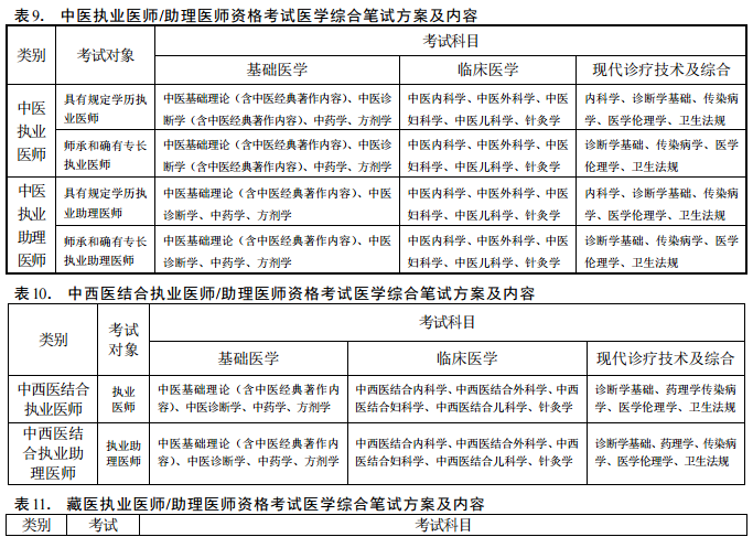
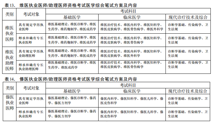
(二)中医类医师资格考试医学综合笔试方案及内容
中医类医师资格考试医学综合笔试内容、考试形式以原卫生部医师资格考试委员会审定颁布的《医师资格考试大纲(中医、民族医、中西医结合医师)》为依据。执业医师和执业助理医师考试方案及内容见表9—表17。



编辑推荐:
2022年执业/助理医师资格考试官方指导用书教材变化对比汇总!
上文关于“国家医师资格考试医学综合考试方案及内容(考试科目与分值占比)”的文章由医学教育网编辑整理搜集,希望可以帮助到大家,更多的文章随时关注医学教育网医师资格考试栏目!

相关资讯
- · 山东济南考点领取以中专学历报考2025年医师资格考试报名原件
- · 广西柳州考点关于领取2025年医师资格考试报考毕业证的通知
- · 再次延期!湖南省2025年医师资格实践技能缴费延长至4月15日!
- · 山东济宁考点2025年医师资格实践技能考试网上缴费4月15日开始
- · 黑龙江佳木斯考点2025年医师资格考试实践技能考试网上缴费通知
- · 黑龙江鸡西考点2025年医师资格考试实践技能考试网上缴费时间
- · 山东德州考点2025年医师资格考试实践技能考试网上缴费4月15日开始
- · 山东烟台考点领取以中专学历报考2025年医师资格考试报名原件的通知
- · 山东济南考点2025年医师资格实践技能考试网上缴费4月15日开始
- · 黑龙江省绥化考点2025年医师资格考试实践技能考试网上缴费时间















扫一扫立即下载


