 
        
        
  
        
        
        	
        
        
        2020年全国医师现场审核后时间已经推迟,很多考生关于再次的审核时间比较关注,医学教育网提醒大家除了关注网校动态,可以电话咨询各考:
一、北京市
考点名称 联系电话 东城区 64050487 西城区 83365534 朝阳区 65561028 海淀区 88364069 丰台区 83948968 石景山区 59904808 门头沟区 69844849 房山区 89361141 大兴区 61213683-311 通州区 69547455-8316 顺义区 89453181 昌平区 69746214 怀柔区 89682064 平谷区 69961835 密云区 69043246 延庆区 69174030 
二、上海市:68272861
三、天津市
各区考点(报名点)名称 地址 联系电话 和平区医学会 和平区南京路305号经联大厦1221室 27838891 河西区卫生学校 河西区南昌路87号(河西卫生学校) 23278651 河北区卫生健康委员会医政科 河北区正义道10号 86295619 河东区卫生健康委员会医政科 河东区西锦路7号 24146000 南开区卫生健康委员会医政科 南开区南开六马路18号 23711357 红桥区卫生健康委员会医政科 红桥区勤俭道202号 86516256 东丽区卫生健康委员会医政科 东丽区津塘二线一百中学北侧 84375343 津南区卫生健康委员会医政科 津南区北闸口镇翟家店二八公路 28562239 西青区卫生健康委员会医政科 西青区杨柳青镇新华道30号增1号 27936607 北辰区卫生健康委员会医政科 北辰区果园北道1号 26390923 
26823987宝坻区卫生健康委员会医政医管科 宝坻区城关镇南城路66号 59210610 武清区卫生健康委员会医政科 武清区翠亨路569号 22106618 宁河区卫生健康委员会医政医管科 宁河区芦台镇桥北新区白台道与绿茵西路交口 69561453 静海区卫生健康委员会医政科 静海区静文路7号 28944123 蓟州区卫生健康委员会医政科 蓟州区渔阳镇兴华大街24号 82829002 滨海新区卫生健康委员会医政医管室 滨海新区响螺湾国泰大厦2114室 65305870 滨海新区卫生健康委员会(汉沽联络处) 滨海新区汉沽新开中路65号 65305870 滨海新区卫生健康委员会(大港联络处) 滨海新区大港迎宾街83号 63378591 天津高新区社会发展局 天津高新区日新道188号综合服务中心1号楼四楼 84806256 天津港保税区社会发展局 空港经济区西三道166号投资服务中心4楼 84906296 泰达街道办事处健康事业发展办公室卫生科 滨海新区开发区MSD-A1区三楼 25208333 
四、四川省
成都028-86750704
广安0826-2348628
阿坝0837-2828731
甘孜0836-2852890
绵阳0816-2217172
乐山0833-2495079
德阳0838-23116720838-22025850838-2539309
宜宾0831-23161620831-8220874
达州0818-2106067
内江0832-83237110832-2210025
广元0839-3266804
泸州0830-3163931
攀枝花0812-33409280812-3332702
南充0817-2391259
自贡0813-55081020813-8220291
凉山0834-3952093
遂宁0825-26558550825-2655618
眉山028-38195683
资阳028-26639611028-26523826
雅安0835-22221380835-2238945
巴中0827-5281556
五、安徽省
合肥:0551-63671347
蚌埠:0552-3132035
芜湖:0553-3824101
铜陵:0562-2820601
马鞍山:0555-2366510,2366061
淮南:0554-6674830
淮北0561-3119610
安庆:0556-5573445
滁州:0550-3072757
黄山:0559-2590143,2590141
阜阳:0558-2552648,2262126
宿州:0557-3048733
六安:0564-3379955
宣城:0563-2719285
池州:0566-3393704
亳州:0558-5121791
省直:0551-62863696,13645514471
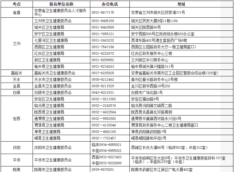
六、甘肃省
七、吉林省
吉林省考区联系方式
吉林省卫生健康委举报电话:0431—88904057
邮寄地址:长春市人民大街1485号
吉林省中医药管理局举报电话:0431—88904049
邮寄地址:长春市人民大街1551A号
六、各考点现场审核地点和联系方式
(一)长春考点
现场审核地点:长春市医学会二楼(长春市西安大路4197号)
咨询电话:0431—82762803
举报电话:0431—82762803
(二)吉林考点
现场审核地点:吉林市医学会(吉林市船营区北京路156号,市政府北京路门西走50米)
咨询电话:0432—68066857
举报电话:0432—68066857
(三)延边考点
现场审核地点:延边州医学教育考试服务中心(原名延边医科学会联合办公室,地址;延吉市河南街95号,金洲假日酒店河南店后院)
咨询电话:0433—2814081
举报电话:0433—2814081
(四)四平考点
现场审核地点:四平市卫生学校三号楼一楼
咨询电话:0434—5072076、0434-5072212
举报电话:0434—3266718、0434-5072212
(五)通化考点
现场审核地点:通化市卫生局监督所一楼(东昌区新站派出所隔壁)
咨询电话:0435-3213205
举报电话:0435-3213205
(六)白城考点
现场审核地点:白城市卫生监督所(白城市辽北路139号)
咨询电话:0436—3338088
举报电话:0436—3338088
(七)松原考点
现场审核地点:松原市卫生职业中等专业学校培训中心(松原市青年大路2942号)
咨询电话:0438—6820037
举报电话:0438—6820037
(八)白山考点
现场审核地点:白山市康宁医院5楼会议室(浑江区长白山大街1600号)
咨询电话:0439—3222584
举报电话:0439—3222584
八、新疆考区
九、湖北考区
十、内蒙古考区
呼和浩特市 0471—6626110
包头市 0472—2173016
呼伦贝尔市 0470—8217044
兴安盟 0482—8315341
通辽市 0475—8212629
赤峰市 0476—5891126
锡林郭勒盟 0479—8114245
乌兰察布市 0474—8303178
鄂尔多斯市 0477—8588394
巴彦淖尔市 0478—8762018
乌海市 0473—3998117
阿拉善盟 0483—8347702
十一、广东考区
十二、西藏考区
十三、山西考区
大同考点:大同市兴云街2799号文瀛湖办公楼(大同市卫计委),联系电话0352-7933835
阳泉考点:阳泉市开发区大连街28号,医政科教科,联系电话0353-2295836.
长治考点:长治市英雄北路46号(长治市卫计委1楼),咨询电话:0355-2054253.
晋城考点:晋城市凤台西街2179号(晋城市卫计委);电话0356一2055717,0356一2031812.
朔州考点:朔州市民福东街卫生大楼,咨询电话:0349-5990120.
忻州考点:忻州市利民西街北五巷卫生计生办公楼。联系电话:0350-3301093.
晋中考点:晋中市榆次区新华街199号晋中市卫计委医政医管科,联系电话0354-2638526
吕梁考点:吕梁市卫生考试中心(离石区滨河南东路市商务局一楼)联系电话:0358-8221262
临汾考点:临汾市锣鼓桥东路北沿政务服务中心,联系电话;0357-2019519,0357-2105185.
运城考点:运城市盐湖区葡萄园八号卫计委办公区一楼,咨询电话0359–8698861

- · 广西防城港考点2025年全国医师资格考试考生须知
- · 安徽安庆岳西县2025年医师资格考试报名审核要求已出
- · 2025年国家医师资格考试报名河南濮阳考点现场审核有关事项的通知
- · 2025年医师资格考试报名审核(贵州贵阳考点)安排&要求
- · 2025年医师资格考试(安徽滁州考点)报名审核安排及要求
- · 安徽宿州2025年医师资格考试报名审核要求已出,考生注意!
- · 考生注意!河北邯郸2025年医师资格考试报名审核要求已出!
- · 河北张家口2025年医师资格考试报名审核安排要求已出,速看!
- · 2025年医师资格考试报名审核(湖南永州考点)时间安排及要求
- · 考生注意:安徽亳州2025年医师资格考试报名审核要求已出!

 
                    













 
                    ![[em2_01]](https://live.cdeledu.com/web/images/emoji/01.png) 
 ![[em2_02]](https://live.cdeledu.com/web/images/emoji/02.png) 
 ![[em2_03]](https://live.cdeledu.com/web/images/emoji/03.png) 
 ![[em2_04]](https://live.cdeledu.com/web/images/emoji/04.png) 
 ![[em2_05]](https://live.cdeledu.com/web/images/emoji/05.png) 
 ![[em2_06]](https://live.cdeledu.com/web/images/emoji/06.png) 
 ![[em2_07]](https://live.cdeledu.com/web/images/emoji/07.png) 
 ![[em2_08]](https://live.cdeledu.com/web/images/emoji/08.png) 
 ![[em2_09]](https://live.cdeledu.com/web/images/emoji/09.png) 
 ![[em2_10]](https://live.cdeledu.com/web/images/emoji/10.png) 
 ![[em2_11]](https://live.cdeledu.com/web/images/emoji/11.png) 
 ![[em2_12]](https://live.cdeledu.com/web/images/emoji/12.png) 
 ![[em2_13]](https://live.cdeledu.com/web/images/emoji/13.png) 
 ![[em2_14]](https://live.cdeledu.com/web/images/emoji/14.png) 
 ![[em2_15]](https://live.cdeledu.com/web/images/emoji/15.png) 
 ![[em2_16]](https://live.cdeledu.com/web/images/emoji/16.png) 
 ![[em2_17]](https://live.cdeledu.com/web/images/emoji/17.png) 
 ![[em2_18]](https://live.cdeledu.com/web/images/emoji/18.png) 
 ![[em2_19]](https://live.cdeledu.com/web/images/emoji/19.png) 
 ![[em2_20]](https://live.cdeledu.com/web/images/emoji/20.png) 
  
                     
                                 
                                

 
                                 
                    




 
                             
                             
                             
                             
                         
                     
                 
                     
                

 扫一扫立即下载
扫一扫立即下载
                

