四川泸州合江县2026年医师资格考试现场审核3月2日开始!请相关考生及时查看,做好审核准备!
根据泸州市2026年医师资格考试报名工作安排,为按时完成我县医师资格考试报名工作,现将2026年合江县医师资格考试报名现场审核有关工作通知如下:
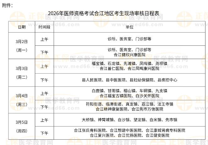
一、现场审核时间
2026年3月2日—2026年3月5日(上午8:30-11:30,下午14:30-17:30),具体时间安排按2026年医师资格考试合江地区考生现场审核日程表执行(详见附件)。
二、现场审核地点
合江县卫生健康局3楼医政医管股2室(合江县建设路中段105、107号)。
三、审核对象
辖区内各级各类医疗卫生机构已在国家医学考试网完成2026年医师资格考试网上报名,并选择“泸州市”作为报名考点的考生。2026年医师资格考试报名现场确认按属地管理的原则进行,不接受非合江县医疗卫生机构机构考生材料。
四、现场确认提交材料
考生报名需提交网上电子资料和现场确认纸质资料,网上资料提交要求详见四川省医疗卫生服务指导中心微信公众号,现场确认提交纸质材料清单如下(资料复印件按照以下顺序装订):
(一)《医师资格考试网上报名成功通知单》1份;
(二)考生有效身份证原件及复印件1份;
(三)考生毕业证原件及复印件(含与毕业证相关资料:学籍证明、电子注册备案表等)2份(1份和其他资料一起装订1份,1份不装订)〔专科及以上学历报考的考生需提供在学信网上打印带有在线验证码的学历电子注册备案表(有效期至2026年4月底);2026年毕业的硕士研究生报考需要在学信网上打印研究生学籍信息表(含有入学日期等信息)、研究生三年级在读证明。〕
(四)应届毕业生还需提供《应届医学专业毕业生医师资格考试报考承诺书》;
(五)直接报考执业医师或报考执业助理医师的需提供《医师资格考试医学专业工作实践证明》(需单位法人审核签字);
(六)执业助理医师报考执业医师考试的,需提供《执业助理医师报考执业医师执业期考核证明》(需单位法人审核签字),还应当提交《执业助理医师资格证书》、《医师执业证书》原件及复印件1份;
(七)报考乡村全科执业助理医师的需提供乡镇卫生院出具的考生在2025年8月31日前进入该乡镇卫生院工作的证明(需单位法人审核签字),此证明不能用试用期考核合格证明替代;
(八)短线医学专业加试的需提供《医师资格考试短线医学专业加试申请表》2份;
(九)《医师资格考试考生承诺书》;
(十)2026年毕业的硕士研究生须提供《当年医学专业毕业研究生医师资格考试报考承诺书》;
(十一)考生所在单位《医疗机构执业许可证》副本或《诊所备案凭证》复印件1份(加盖鲜章);
(十二)传统医学师承和确有专长人员的考生按照国家和省有关规定提交资料。
五、注意事项
(一)为提高现场审核效率,今年医考现场审核工作原则上不接受考生个人送审,以各医疗机构为单位,负责收集整理本单位今年考生的报考材料,所有报名考生(包括实践技能考试免试考生)报名资料均需现场审核。各镇(中心)卫生院及社区卫生服务中心按照属地管理原则负责提交村卫生室考生的报名资料。
(二)执业助理医师报考执业医师的,具有高等学校医学专科学历者,其取得《助理医师执业证书》的时间需满二年,截止时间为2024年8月20日(含)前注册,可报考执业医师;具有中等学校医学专业学历者,其取得《助理医师执业证书》的时间需满五年,截止时间为2021年8月20日(含)前注册,可报考执业医师。
(三)各医疗卫生机构在受理考生报名信息表时严格把关,要对考生提交的相关资料进行审查复核,并核查其真实性。凡不具备报考资格,通过各种非法手段,伪造证件、证明及其他虚假材料的考生,将按《医师资格考试违纪违规处理规定》给予相应处理;对于出具虚假证明的试用(或实习)机构,将按照《医疗机构管理条例》及其实施细则等法律法规进行处理。
考生关注:

















扫一扫立即下载


