广东清远清新区2026年医师资格考试报名&现场审核具体安排已公布!请相关考生及时查看,做好报名审核准备!
各医疗卫生单位、社会医疗机构:
为做好我区2026年医师资格考试报名工作,根据清远市卫生健康局《关于做好2026年医师资格考试报名等有关工作的通知》要求,并将有关事项通知如下,请遵照执行。
一、考生报名
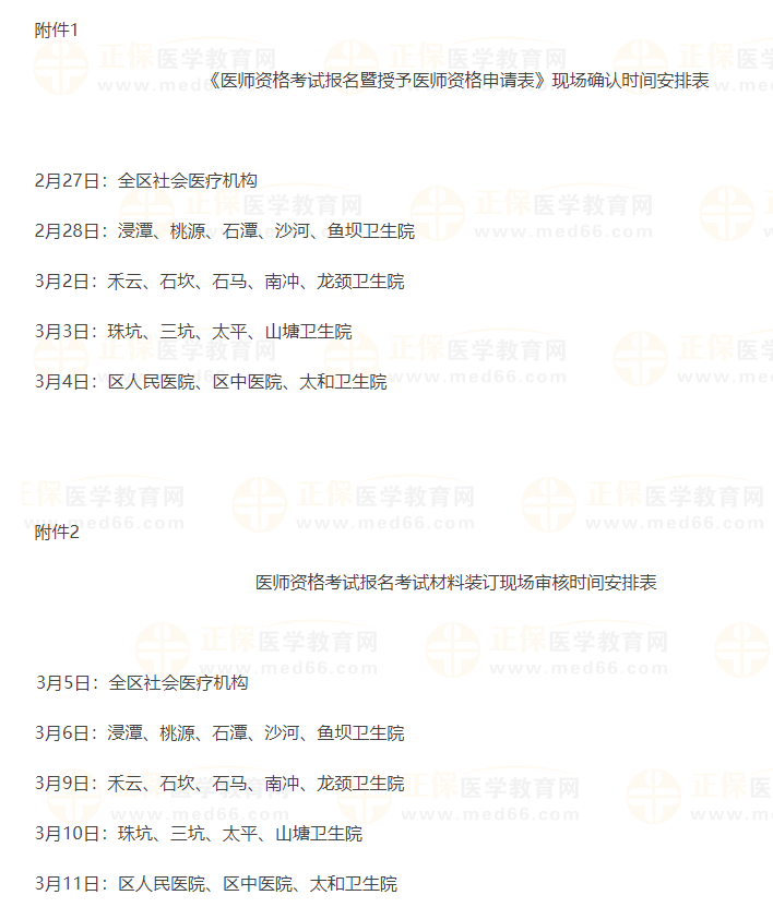
考生须于2026年1月29日10时至2月11日24:00时登录国家医学考试中心网站(https://www.nmec.org.cn/,下称国家网)进行网上报名,填报的个人信息应与考生本人所持报考证件信息一致,考生应根据医学专业工作实践机构、执业机构所在地市选择报名考点,逾期系统将关闭,国家不另外开设补报名。报名成功后打印《报名成功通知单》,凭《报名成功通知单》在2月27日至3月12日到我区报名点(清远市清新区卫生健康局)进行现场资格审核(具体时间详见附件)。
二、现场资格审核分两个阶段进行
(一)第一阶段:各医疗卫生单位、社会医疗机构指定专人收集本单位报考人员(含本辖区的乡医)的《报名成功通知单》和身份证、报考学历、所学专业、学制、学习形式、试用机构及试用岗位、报考类别、注册年限(执助报考执业)等原件及复印件资料于2026年2月27日至3月12日(各单位审核时间安排表详见附件1)上交到报名点(清远市清新区卫生健康局医政医管股203室)进行现场资格审核,审核有误的及时在国家网中进行修改和完善;通过审核的,由报名点在国家网打印《医师资格考试报名暨授予医师资格申请表》,并由单位负责专项工作的工作人员带回单位告知考生手写签名确认,信息一经签字确认不得更改。该申请表信息将作为医师执业注册的前提条件,因考生个人原因导致申请表填报信息错误影响考试或医师执业注册的,后果由考生个人自负。
(二)第二阶段:考生须于3月13日24∶00时前登陆“广东省医师资格考试考生报名暨资格审核信息系统”(下称省网,网址:http://jy.gdwsrc.net),完成报名及资料上传(必需用原件彩色扫描件,不接受复印件上传),对不符合要求的情况(例如:扫描件不清晰、缺项、上传错误等),将作审核不合格处理。完成材料提交后打印《医师资格考试广东考区考生报名材料清单》并手写签名。现场资格审核期间,按《2026年医师资格考试考生报名材料整理装订要求》提交纸质材料(加盖单位公章),并按时现场提交材料报名(时间安排详见附件2)。超过当日不再受理个人报名信息审核修改。
三、其他事项
(一)各医疗卫生单位考生(含村卫生站)报名的现场资格审核由各单位负责专项工作的人员集中到区卫生健康局医政医管股审核,个人自行现场审核的不予受理。社会医疗机构按照附件1、2的时间安排表进行现场审核,超过安排表时间的不予受理。
(二)执业助理医师报考执业医师需开具首次注册时间证明的考生,各单位集中收集后到我局办理,社会医疗机构自行到区卫生健康局(办理出具证明时间:2月27-28日,办理地址:清远市清新区卫生健康局医政医管股205室)。
(三)考生学历信息验证及报名备案等有关事宜,参照《关于做好2013年医师资格考试报名及考生报名材料审核等工作的通知》(粤卫办函〔2013〕64号)执行。以广东省内中等专业学校学历或经广东省教育厅核验的省外中等专业学校学历报考执业助理医师级别考试的人员,由各医疗机构汇总填报《待核验人员信息表》(附件2),加盖公章的纸质版及可编辑的电子版于3月16日前交。
(四)需要申请短线医学专业加试的临床类别执业医师考生可在国家网网上报名时自行选择“儿科”加试,并在现场审核时提交《2026年医师资格考试短线医学专业加试申请表》。加试须由考生本人提出申请,并做出承诺,签订协议,经公示后方能通过加试获得执业医师资格。通过加试成绩计入总成绩才能达到当年临床类别执业医师全国统一合格线的考生,其获得的相应类别执业医师资格和执业证书须标注“儿科”字样,限定在儿科专业岗位注册。
(五)现场资料审核地址:清远市清新区太和镇府前路28号清远市清新区卫生健康局医政医管股(二楼203室),联系电话:5810329。现场资料审核人:曹贤达、李梓杰。
(六)考生报名费缴纳安排另行通知。
考生关注:

- · 福建南平2026年医师资格考试报名&审核安排及考生注意事项
- · 福建漳州2026年医师资格考试报名审核安排及考生须知
- · 山东聊城2026年医师资格考试报名|审核|缴费|考试安排
- · 安徽池州2026年医师资格考试报名&审核时间安排及材料要求
- · 安徽宿州考点2026年医师资格考试报名|审核|缴费|考试安排
- · 吉林长春2026年医师资格考试中专/大专学历助理考执业现场审核所需材料
- · 吉林长春2026年医师资格考试中专/大专报考助理医师审核所需材料
- · 吉林长春2026年医师资格考试研究生/本科考生审核所需材料
- · 吉林长春2026年医师资格考试报名&现场审核材料要求及重要提醒
- · 江苏南京2026年医师资格考试报名&审核&缴费安排及具体要求








3.关于做好2026年医师资格考试报名等有关工作的通知








扫一扫立即下载


