广东佛山高明区2026年医师资格考试报名|现场审核部分考生需预约!请相关考生及时查看,做好报名审核准备!
各医疗卫生单位:
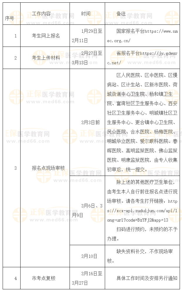
根据国家、省、市的有关工作部署,现将2026年我区医师资格考试报名工作有关事项通知如下:
一、工作安排
二、报名点现场审核具体安排
1.地点:佛山市高明区卫生健康局一区(沧江路403号)2楼医政股。
2.时间见上表。
3.现场审核方式
(1)为方便考生所在单位的工作安排,请区人民医院、区中医院、区慢病站等20家医疗卫生单位安排专人负责本单位考生的材料收集与初审。请各单位于3月3日前将初审完成的考生报考材料提交到区卫生健康局医政股进行统一审核,并于3月10日领回材料,完成修改或考生手写签名确认后上传等后续报名流程,信息一经签字确认不得更改。
①材料收集要求:各单位根据《2026年医师资格考试考生报名材料整理装订要求》,对每一位考生的材料按要求、顺序收集整理,并用回形针别好。
②材料初审要求:各单位负责人要核对考生的毕业证、身份证、学历鉴定证明、执业助理资格证和执业证等原件,提交《教育部学历证书电子注册备案表》的考生,在学信网进行验证
(http://www.chsi.com.cn/xlcx/bgcx.jsp),核对无误后,在复印件上盖单位公章或医务部门公章,公章旁用铅笔签名。
(2)其他医疗卫生单位的考生由本人亲自携带报考材料以及有关证件(证明)原件到现场审核点。
(3)我局根据上级主管部门文件和要求整理制定了《佛山市高明区2026年医师资格考试报名相关要求》(附件1)供各单位的考生阅读并指导考生按照要求报名。
4.注意事项
(1)各医疗卫生单位要严格把关本单位报名人员资格,严禁为未在本单位试用或试用期未满1年的人员出具《试用期考核合格证明》的情况,一经查实将依法严肃处理。
(2)请其他单位将《报名相关要求》传达给每一位考生。
三、工作要求
(一)考生须于2026年1月29日至2月11日24时在国家医学考试中心网站(https://www.nmec.org.cn/,下称国家网)进行网上报名,考生应根据试用机构所在地市选择报名考点。报名成功后打印《报名成功通知单》,凭《通知单》到各区报名点进行现场资格审核。
(二)已在国家医学考试中心网站完成网上报名的考生,须于现场资格审核前关注广东省医师协会微信公众号点击“医考服务”栏目进入“省网报名”页面或登陆“广东省医师资格考试考生报名暨资格审核信息系统”(网址:http://jy.gdwsrc.net),填写个人基本报名信息,并在该系统上传所需报名材料原件彩色扫描件(单个扫描件大小应为50kb-120kb,或可拍照上传,但需保证清晰可辨认,不接受复印件上传),对不符合要求(例如:扫描件不清晰、缺项、上传错误等)的,将作审核不合格处理。完成材料提交后打印《医师资格考试广东考区考生报名材料清单》并手写签名。现场审核期间,考生应按规定提交纸质报名材料。考点审核结束提交考区后,考区不再受理资料补充或修改。
(三)预约现场审核的考生须在2026年3月6日、3月9日参加报名资格现场审核和资料原件审核,并提交纸质报名材料。现场核验信息无误后,由报名点在国家网打印《医师资格考试报名暨授予医师资格申请表》,考生手写签名确认,信息一经签字确认不得更改。该信息将用于医师执业注册管理,因考生个人原因导致信息填报错误影响考试或医师执业注册的,后果自负。
(四)如有以广东省内中等专业学校学历或经广东省教育厅核验的省外中等专业学校学历报考执业助理医师级别考试的考生,各单位填报《待核验人员信息表》(附件2),并于3月10日前汇总后交至区报名点,逐级报请省教育厅核验。
(五)如有未按要求办理备案手续,也不能提交试用单位缴纳社保凭证的考生,由考生所在工作单位如实向报名点提交相关考生工资发放、在本单位工作期间开具处方、考核等具体凭证,经报名点审核确认并在考生所在工作单位公示相关考生名单5个工作日后,确符合报考条件的,由区报名点于3月10日前填报《未备案但考点确认符合试用期规定考生花名册》(附件3)至市考点复核并盖章确认。考生于3月13日前在省报名平台上传提交《花名册》个人信息页。
(六)考生缴纳考试费工作安排另行通知。
附件:
考生关注:









附件1:佛山市高明区2026年医师资格考试报名相关要求








扫一扫立即下载


