四川凉山考点2026年医师资格考试报名&审核具体安排已公布!请相关考生及时查看,按时完成报名审核!
根据《国家卫生健康委员会医师资格考试委员会公告》(2026年第1号),《四川省医师资格考试领导小组公告》(2026年第1号),2026年全国医师资格考试即将启动。临床、口腔、公共卫生类别和乡村全科执业助理医师医学人文部分启用修订后的考试大纲。现就有关事项公告如下:
一、考试报名
(一)报名方式
考试报名包括网上报名和现场审核两个部分。
网上报名时间自2026年1月29日10:00至2026年2月11日24:00。请考生按有关规定如实准确填报个人信息,同时须按报名系统要求上传相关资料(具体操作流程详见四川省医疗卫生服务指导中心微信公众号),且资料完整、清晰。2025年实践技能考试成绩合格但未通过当年医学综合考试的考生,2026年网上报名成功、资格审核通过并在规定时间内缴纳考试费后,可直接参加医学综合考试。
我州继续实行网上和现场审核相结合方式考生报名资格,所有报名考生(包括实践技能考试免试考生)需携带相关报名资料原件到报名所在地考点进行现场确认,并积极配合考点完善相关资料。
(二)现场确认时间
请考生注意安排好网上报名和现场审核时间,在所属工作机构完成资料提交准备,并经单位初审,由所属单位汇总到县(市)卫生健康局报名点进行现场审核确认,具体确认时间详情咨询各县(市)卫生健康局报名点。凉山州公共卫生信息中心现场复审只接收县(市)卫生健康局报名点的审核确认后的材料,不接受考生个人现场确认。
各报名点现场审核时间:2026年2月27日—3月6日。
具体审核确认时间请咨询各县(市)卫生健康局及报名点。
请考生注意安排好网上报名和现场审核时间。
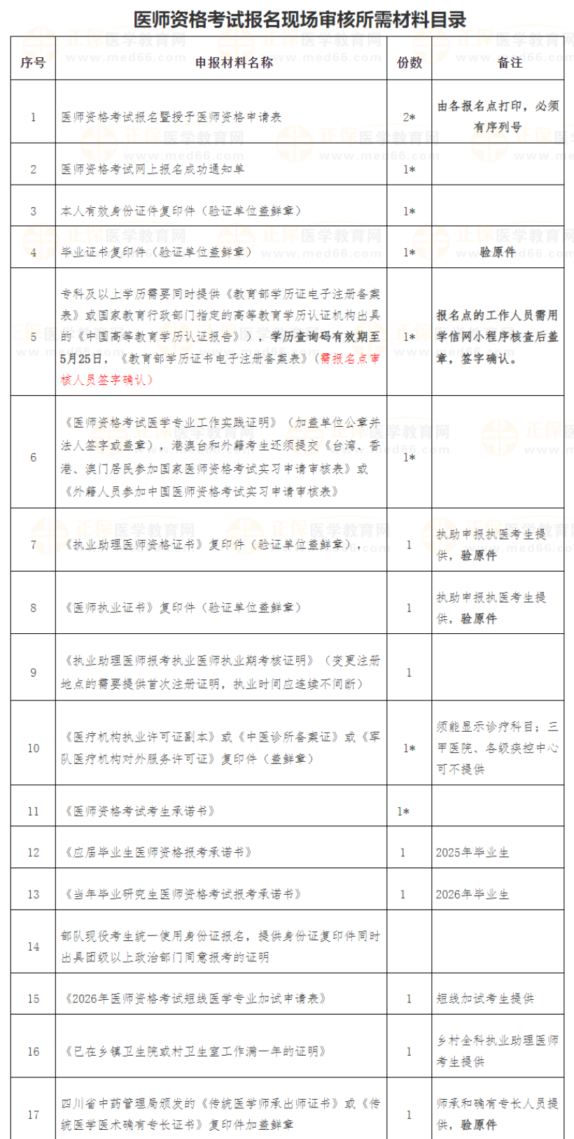
现场审核报名材料:
备注:
1.“*”项目是所有考生必备材料,其余项目根据报考考生情况提交材料。
2.资料按照此序号顺序装订整齐。复印件要求完整、清楚,提交的复印件一律使用A4纸张,其原件均由所在的医疗机构及市、县卫健局核验,并在复印件上加盖所在医疗机构公章。
(二)报名缴费
我省医师资格考试继续实行网上缴纳考试费。
实践技能考试费缴纳起止时间:2026年4月4日9:00至4月13日24:00。
医学综合考试第一试考生缴纳考试费起止时间:2026年6月27日9:00至7月5日24:00。
医学综合考试第二试考生网上报名及缴纳考试费时间为9月20日—26日。
二、实践技能考试
全国考试时间如下:
实践技能考试合格分数线为60分。在国家实践技能考试基地参加考试且成绩合格者,成绩两年有效。
二、医学综合考试第一试
考试实行计算机化考试,军队现役人员、文职人员加试军事医学,院前急救岗位和儿科专业加试相应内容。中医类别藏医专业实行纸笔考试。统一考试时间如下:
(一)计算机化考试
(二)计算机化考试加试
(三)纸笔考试
除藏医专业外,执业医师合格分数线为360分,执业助理医师合格分数线为180分。
以上中医、藏医专业均包含具有规定学历、师承或确有专长。
四、医学综合考试第二试
2026年在医师资格考试临床类别、中医类别具有规定学历中医实施医学综合考试第二试。已报考当年医师资格考试,实践技能考试合格成绩在有效期内,未通过医学综合考试第一试且无违纪违规行为的考生或医学综合考试第一试缺考及未缴纳考试费的考生,可报名参加医学综合考试第二试。统一考试时间如下:
五、其他事项
(一)医学专业工作实践证明存疑的考生,应按所在考点要求提供相应辅助证明材料。
(二)国家医学考试中心6月19日开通实践技能考试结果查询,9月19日开通医学综合考试第一试成绩查询,11月27日开通医学综合考试第二试成绩查询。
(三)考试场地安排。
网上报名和现场审核由原报名考点承担,医学综合考试第一试由原报名考点承担,实践技能考试、医学综合考试第二试由调配后的基地和考点承担。
1.实践技能考试
(1)临床类别和乡村全科执业助理医师:实践技能考试由5个考点6个国家基地承担。
成都考点:四川大学华西医院和四川省人民医院承担成都、资阳、眉山、乐山4个市的实践技能考试。
绵阳考点:绵阳市中心医院承担绵阳、德阳、广元、阿坝4个市(州)的实践技能考试。
泸州考点:西南医科大学附属医院承担泸州、宜宾、内江、自贡4个市的实践技能考试。
南充考点:川北医学院承担南充、广安、达州、遂宁、巴中5个市的实践技能考试。
雅安考点:雅安市人民医院承担雅安、甘孜、攀枝花、凉山4个市(州)的实践技能考试。
(2)口腔类别:实践技能考试由3个考点3个国家基地承担。
成都考点:四川大学华西口腔医院承担成都、阿坝、甘孜、绵阳、乐山、德阳、广元、攀枝花、凉山、眉山、雅安11个市(州)的实践技能考试。
泸州考点:西南医科大学附属口腔医院承担泸州、宜宾、内江、自贡、资阳5个市的实践技能考试。
南充考点:川北医学院承担南充、广安、达州、遂宁、巴中5个市的实践技能考试。
(3)中医类别:实践技能考试由8个考点的8个国家基地承担。
成都考点:成都中医药大学附属医院承担成都、雅安、眉山3个市的实践技能考试。
泸州考点:西南医科大学附属中医医院承担泸州、宜宾、自贡、乐山4个市的实践技能考试。
绵阳考点:四川中医药高等专科学校承担绵阳、德阳、资阳、广元4个市的实践技能考试。
达州考点:达州市中西医结合医院承担达州、巴中、广安3个市的实践技能考试。
南充考点:南充市中心医院承担南充、遂宁、内江3个市的实践技能考试。
凉山考点:凉山州公共卫生信息中心承担凉山、攀枝花2个市(州)的实践技能考试。
甘孜考点:四川省甘孜卫生学校承担甘孜州的实践技能考试。
阿坝考点:阿坝藏族羌族自治州藏医院承担阿坝州的实践技能考试。
(4)公共卫生类别:
成都考点:成都市第五人民医院承担全部21个市(州)实践技能考试。
2.医学综合考试第一试:由原报名和资格审核的21个考点承担。
3.医学综合考试第二试:由成都、泸州、凉山、甘孜、阿坝5个考点承担。
成都考点:承担成都、广安、绵阳、乐山、德阳、达州、广元、南充、遂宁、眉山、资阳、雅安、巴中13个市医学综合考试第二试考试。
泸州考点:承担泸州、宜宾、内江、自贡4个市医学综合考试第二试考试
凉山考点:承担凉山州和攀枝花市医学综合考试第二试考试。
阿坝考点:承担阿坝州医学综合考试第二试考试。
甘孜考点:承担甘孜州医学综合考试第二试考试。
(四)医师资格考试报名资格有关规定及考试相关信息,可登录国家卫生健康委和国家中医药管理局网站查询,或者登录国家医学考试网和中国中医药考试认证网查询。
国家卫生健康委网址:http://www.nhc.gov.cn/;
国家中医药管理局网址:http://www.natcm.gov.cn/;
国家医学考试网网址:http://www.nmec.org.cn/;
中国中医药考试认证网网址:https://www.tcmtest.org.cn/。
考生关注:























扫一扫立即下载


