河北张家口考点2026年医师资格考试报名&审核安排及要求已公布!请相关考生及时查看,做好报名审核准备!
各县(区)卫生健康局,相关医疗机构及各位考生:
根据《国家卫生健康委医师资格考试委员会公告》和《河北考区关于开展2026年医师资格考试网上报名及资格审核工作的通知》(冀医考办[2026]1号)要求,结合我市实际,现就做好张家口考点2026年医师资格考试报名及资格审核现场确认及审核人员培训工作有关事项通知如下:
一、网上报名时间
2026年1月29日10时至2026年2月11日24时(网址http://www.nmec.org.cn)逾期不予补报。
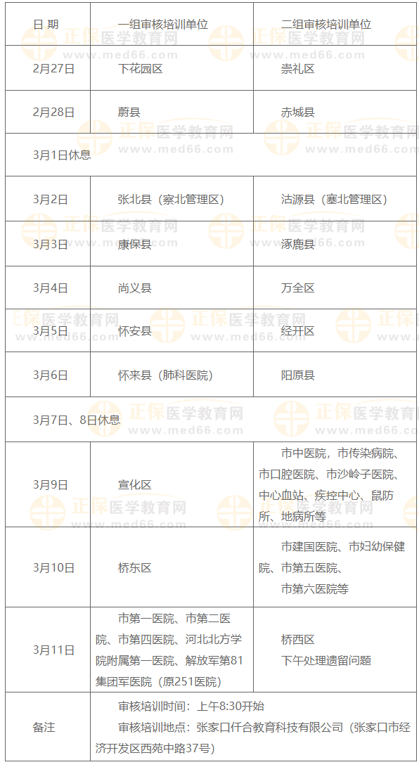
二、现场审核时间
2026年2月27日至3月11日,张家口考点具体要求如下:
(一)2026年2月27日之前,各县(区)、市直医疗机构的考生按照属地管理原则(工作单位或者户籍所在地均可),考生网报成功后持所有报名纸质材料到所在辖区的县(区)卫生健康局上交报名材料并进行初审。
(二)各县(区)卫生健康局负责收取本辖区所有医疗机构考生的报名材料,将初审合格考生的报名材料原件收集、整理后,由各卫健局主管考试的负责人带队,带领本辖区考生按照下表时间到张家口仟合教育科技有限公司(张家口市经济开发区西苑中路37号)进行资格复审培训(复审培训时考生本人、报名纸质材料必须到场)。
(三)各县(区)卫生健康局在报送材料时,请携带电子版《2026年医师资格考试考生信息登记表》见(附件1)。
现场审核培训时间安排
三、2025年在国家实践技能考试基地参加实践技能考试成绩合格但未能通过当年医学综合考试的考生,2026年网上报名成功、现场审核通过并缴纳考试费后,可参加2026年医学综合考试。
四、根据国家医学考试中心统一安排,2026年医师资格考试报名考生无需网上上传材料,采取现场审核材料,并采集考生指纹。考区复审为最终审核,审核结果不予修改。
五、2026年河北考区仍沿用“省直”考点,仅接收全省公共卫生类别考生报名。
六、现场审核提交材料:
(一)《医师资格考试网上报名成功通知单》一份。
(二)有效身份证原件及复印件。
(三)毕业证原件及复印件;报考传统医学师承或确有专长人员医师资格考试的,需提交《传统医学师承出师证书》或《传统医学医术确有专长证书》原件及复印件。
(四)执业助理医师报考执业医师的,需提交《助理医师资格证书》和《助理医师执业证书》的原件及复印件。
(五)中专学历的考生,需提交省教育行政部门出具的《学历认证报告》原件及复印件(从河北省大中专毕业生就业创业服务信息网-“学历认证服务”打印)。
(六)《医师资格考试试用期考核证明》或《执业助理医师报考执业医师执业期考核证明》(附件2)。
(七)除军队医疗机构、三级甲等医院、各级疾控中心外,其他医疗机构均须提供《医疗机构执业许可证》副本复印件(注意是“副本”,正本无效)。由县、区级审批的须加盖发证机关公章。非现役军人在部队医院试用或执业时,须提供军队医疗机构对外有偿服务许可证或单位红头文件证明。
(八)带教老师《医师资格证书》、《医师执业证书》复印件。
(九)2025年毕业的应届生需提供《应届医学专业毕业生医师资格考试报考承诺书》(附件3)。
(十)参加院前急救、儿科专业短线医学专业加试的考生还需要提供《2026年医师资格考试短线医学专业加试申请表》(一式两份)和医疗机构岗位公示证明。2025年毕业的应届生不能参加短线医学专业加试(附件4)。
11.团级以上单位政治机关干部部门或团级以上医疗、预防、保健机构政治部门出具的介绍信(现役军人和部队文职人员)。
七、网上缴费
河北考区缴费实行网上缴费,待考区复审通过后即可缴纳实践技能考试费,具体缴费时间在张家口卫健委官网发布通知,请考生密切关注。未完成网上缴费的考生,视为放弃报名,不能参加医师资格考试。技能免考的考生无需缴纳实践技能考试费。因个人原因缴费后未参加考试的,不予退费。
八、考试时间
(一)实践技能考试:2026年6月6日-6月17日(具体时间考生以准考证上时间为准)。
(二)医学综合考试:2026年8月21日-23日(具体时间考生以准考证上时间为准)。
九、报名资格审核有关说明
(一)凡符合《医师资格考试报名资格规定》(2014版)的考生均可报名参加国家医师资格考试。审核过程中发现提供虚假材料报名的,将严格按照《医师资格考试违纪违规处理规定(2014版)》和《中华人民共和国刑法修正案(九)》相关条款进行处理。
(二)根据《执业医师法》第九条第二款,须按取得执业助理医师执业证书时间计算连续工作时间。专科学历毕业的须于2024年8月20日(含)前注册,中专学历毕业的于2021年8月20日(含)前注册,方可报考2026年医师资格考试。执业助理医师执业期间有变更记录,导致注册时间不满足报考年限的需提交首次执业注册证明。
(三)报考乡村全科执业助理医师须同时满足以下条件:
1.已在乡镇卫生院或村卫生室工作满一年且考核合格;
2.符合《医师资格考试报名资格规定(2014版)》(国卫医发〔2014〕11号)中报考临床和中医类别医师资格的学历要求。
取得乡村全科执业助理医师资格的人员,在学历、专业、注册年限等符合国家医师资格考试报名资格相关规定的条件下,可以报考临床或中医类别执业医师。
(四)除军队医疗机构、三级甲等医院、各级疾控中心外,其他医疗机构均须提供《医疗机构执业许可证》副本(必须标注诊疗范围)。非现役军人在部队医院试用或执业的,须提供军队医疗机构对外有偿服务许可证或单位红头文件证明。
(五)《试用期考核合格证明》仅考试当年有效。执业助理医师申报执业医师的应提交《执业助理医师报考执业医师执业期满考核证明》,如执业地点涉及多个单位,须多个单位同时开具证明,每个单位1份(加盖单位公章和法人签字或签名章,缺一不可)。
(六)2025年毕业的应届生应提交《应届医学专业毕业生医师资格考试报考承诺书》。
(七)短线医学专业加试:报考执业医师的试用岗位必须是院前急救、儿科;执业助理医师报考执业医师,助理医师执业证书的执业范围必须为院前急救、儿科。申请加试应提交《医师资格考试短线医学专业加试申请表》及《公示证明》,2025年毕业的应届生不能参加短线医学专业加试。
(八)规培学员应在规培基地所在地的考点报名。规培基地需提供报考的规培学员名单,并在考生试用期考核合格证明的右上角标注“XX级专硕规培”或“XX级社会规培”的标识。
(九)凡持2003年(含)以后毕业的中专学历报考者,须提交省级教育行政部门出具的学历认证报告(河北省大中专毕业生就业创业服务信息网-“学历认证服务”)。
(十)毕业证丢失的,可以提供由原学校补发的教育部门统一制式的“毕业证明书”或“学历证明书”,其他证明无效。
(十一)2026年医师资格考试报名、审核工作如有变化及新要求,将在张家口市卫生健康委官网发布通知,请考生密切关注。咨询电话:0313-2060139、0313-2060116
十、材料装订顺序
(一)助理证、执业证原件。
(二)毕业证(学位证、学历认证报告)原件。
(三)报名申请表。
(四)试用期考核合格证明(执业期满考核证明)原件。
(五)带教老师执业证复印件(含所有信息点)
(六)医疗机构许可证副本复印件。
(七)团级以上单位政治机关干部部门或团级以上医疗、预防、保健机构政治部门出具的介绍信(现役军人和部队文职人员)。
(八)毕业证( 学位证、学历认证报告)复印件。
(九)助理证、执业证复印件。
(十)身份证复印件。
(十一)应届生承诺书。
附件:
附件3 应届医学专业毕业生医师资格考试报考承诺书(1)(1)
考生关注:

- · 河北沧州2026年医师资格考试报名|审核时间安排及材料要求
- · 山东邹城考点2026年医师资格考试报名|审核时间安排及材料要求
- · 浙江嵊州考点2026年医师资格考试报名&审核&考试安排
- · 陕西汉中考点2026年医师资格考试报名|审核|考试安排及要求
- · 四川绵阳考点2026年医师资格考试报名|审核|考试安排
- · 贵州毕节2026年医师资格考试报名|审核|考试安排及要求
- · 安徽黄山2026年医师资格考试报名|审核|考试安排及注意事项
- · 安徽六安2026年医师资格考试报名|审核|考试安排及要求
- · 广西梧州考点2026年医师资格考试报名|审核|考试安排及要求
- · 安徽滁州2026年医师资格考试报名|审核|考试安排及要求
















扫一扫立即下载


