云南昆明考点2026年医师资格考试报名|审核|考试安排已公布!请相关考生及时查看,做好报名审核准备!

广大考生:
根据《中华人民共和国医师法》、《医师资格考试暂行办法》规定和《国家卫生健康委员会医师资格考试委员会公告》(2026年第1号)要求,结合昆明考点实际,现将2026年度医师资格考试昆明考点报考须知告知如下,请遵 守执行。
一、考试报名
(一)报考条件
凡符合《医师资格考试报名资格规定(2014版)》(国卫医发〔2014〕11号)条件的人员,均可报名参加相应级别和类别的考试(如有更新,以国家最新版为准)。
(二)网上报名
1.信息填写,请各位考生于公告规定的时限内2026年1月29日10时至2026年2月11日24时,登录国家医学考试网(http://www.nmec.org.cn)或昆明卫生人才网(https://www.kmwsrc.com.cn)图片链接至考生服务端进行网上报名,如实填写个人信息(军队现役考生须使用身份证号报名,并如实选择个人身份类别,规范填写相应证件编号,以免影响参加军事医学加试),并确保完成网上报名操作,逾期无法补报。
2.行政区划勾选,考区选择云南,考点选择昆明,区县级行政区划应根据本人工作单位所属辖区行政名称进行勾选(例:昆明医科大学第一附属医院应勾选考区云南、考点昆明、行政区划五华区),不得跨行政区划报名。
3.材料上传,报名材料上传端口与网上报名系统同时开通,请在完成网上报名后,按照考生服务系统操作指南(见附件),登录国家医学考试(云南)考生服务系统,上传相关报名材料(报名期间可自行调整,锁定内容后不可更换及修改),确保上传材料与填报信息相一致,所上传的证件、证明材料等务必为原件彩色扫描件,清晰可辨识,如因相关信息填写不完整、填写有误或上传证件、图像模糊无法辨识,报名资格将予审核不通过,后果由考生自行承担。请考生提交申请前务必仔细检查、认真核对,确保信息真实有效。并在系统内对上传材料的真实性进行承诺。

4.照片上传,考生在网报系统上传个人小二寸白底证件照时,应按照系统提示内容下载并运行“医考报名照片检测工具”,网报系统只接受经该工具检测通过且保存后的照片进行上传,该照片将用于合格考生医师资格证书制作。
5.国家基地参加实践技能考试考生成绩合格两年有效,对于2025年在国家实践技能考试基地参加实践技能考试,成绩合格但未通过当年医学综合考试的考生,须进行2026年网上报名,资格审核通过后在规定时间内完成综合笔试缴费,方可参加2026年医学综合考试。
6.考生资格审核时,需签订《云南省医师资格考试考生承诺书》(见附件)。凡不具备报考资格,通过非法手段、伪造相关报名材料的考生,将按照《医师资格考试违纪违规处理规定》,给予当年考试成绩无效,在2年内不得报考医师资格的处理。同时,违规个人信息录入诚信档案,违规试用单位予以通报。
7.应届硕士医学毕业生必须填写《应届医学专业硕士及以上毕业生医师资格考试报考证明》(见附件)。
8.考生在上传材料前请仔细阅读《昆明考点2026年医师资格考试审核材料目录》(见附件)对照自身情况上传相关材料。
9.在国家医学考试网未能搜索到工作单位,需要按照《医师资格考试申请添加工作单位流程指南》(见附件),提交卫生单位“增补申请”,待审核通过收录后即可搜索到新增单位信息。
10.考生网报流程按照《考生服务系统操作指南》(见附件)进行操作。
二、资格审核
(一)线上审核
1.审核时间:2026年2月27日至3月12日。
2.单位审核:在昆省属、市属、县(区)属医疗机构及各级民营医疗机构,请指派工作人员收齐本单位考生《报名成功通知单》并填写《2026年医师资格考试考生报名资格审核确认登记表》(见附件)电子版制作为Excel表格,纸质版加盖公章,填写《关于办理医师资格考试考生报名资格审核的承诺书》(见附件)纸质版盖公章,于2月11日前由医疗机构指派工作人员统一送至县(区)所在地卫生健康局进行审核备案,各医疗机构指派工作人员在资格审核期间务必配合县(区)报名点审核工作人员完成本医疗机构所有考生资格审核任务。
3.报名点审核:县(区)报名点审核人员根据各医疗机构提交的《2026年医师资格考试考生报名资格审核确认登记表》逐一对表内考生报考信息和上传资料进行线上审核,对不符合要求的信息驳回并解锁材料。医疗机构指派工作人员务必配合县(区)报名点审核人员进行资格审核工作,及时通知本机构考生时刻关注自己的审核状态,收到审核信息反馈时,尽快按要求修订增补材料,并点击“重新提交”上传。经县(区)报名点、市级考点、省级考区三方审核通过,方为报名完成,未按时完成网上报名及材料修订增补的,逾期视为审核未通过。
4.非云南省2019-2025 年审核通过的中专学历报考考生按照《昆明考点2026年医师资格考试审核目录(中专学历新报考生)补充提交材料》(见附件)于2026年1月29至2月11日赴工作单位所辖县(区)报名点递交毕业证书原件、身份证PDF电子版、毕业证复印件2份和身份证复印件1份,未按时递交视为审核未通过。
5.考生资格审核必须填写《云南省医师资格考试考生承诺书》(见附件)。
(二)现场审核
1.审核时间:2026年2月27日至3月12日。
2.审核人员:军队现役考生及各医疗机构指派工作人员(务必在各县(区)报名点规定时间内带齐相关材料到所属辖区卫生健康局进行现场确认,逾期不予受理)。
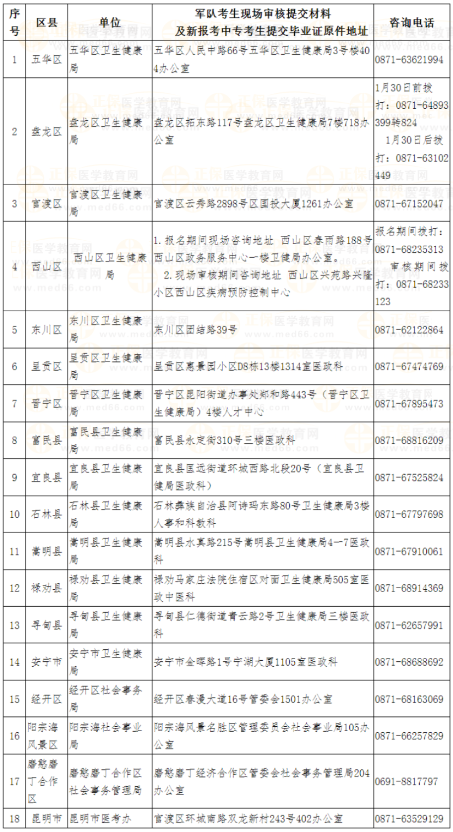
3.审核地点:各区(县)报名点现场审核地址(见附件)。
4.军队现役考生必须使用本人身份证进行报名。
5.考生资格审核必须填写《云南省医师资格考试考生承诺书》(见附件)。
三、线上缴费
(一)收费标准
云南省医师资格考试实践技能考试临床、中医、公卫、乡村类别执业及助理执业医师收费标准219元/人,口腔类别执业及助理执业医师收费标准259元/人。
(二)缴费方式及时间
云南考区医师资格考试实践技能考试费实行网上缴费。缴费时间另行通知,请及时关注考区、考点官方网站及公众号通知按时缴费。
(二)缴费要求
请考生及时关注“国家医学考试中心官网考生服务端”考区复审通过后即出现“缴费”灰色字样,请点击并按时完成缴费,出现“已缴费”绿色字样即为成功。已缴费但未显示正常状态可在缴费位置进行点击刷新,如意外状况无法解决请及时联系工作人员。
对于未在规定时间内完成网上缴费成功的考生,视为自愿放弃报名,不能参加医师资格考试实践技能考试。对于缴费后因个人原因无法参加考试的考生一律不予退费。

四、报名审核注意事项
(一)考生务必认真核对个人信息(含个人照片),确保真实、准确、有效,填报信息将用于医师资格证书制作且无法修改。
(二)请考生关注“昆明卫生人才”微信公众号及“国家医学考试中心”微信公众号(NMEC1985),可推送网络报名、取消报名、资格审核结果、网上缴费、打印准考证、成绩发布、合格考生证书领取等相关信息,以便及时了解考试情况。
(三)网报系统中必须填写真实有效手机号并保持畅通,及时关注审核结果,配合县(区)报名点完成报名资格审核工作,如接到考点、报名点通知,请按要求及时核实修改提交相应材料。
(四)请广大考生严格按照工作单位所辖县(区)报名点提交报名信息,按照属地化管理原则,昆明考点不接受非昆明辖区的考生报考。
(五)报名政策要求如有更新,以国家最新版本为准。
五、实践技能考试时间如下:

六、医学综合考试时间如下:
考试实行计算机化考试,军队现役人员加试军事医学、院前急救岗位和儿科专业加试相应内容。
(一)计算机化考试

(二)计算机化考试加试

(三)医学综合考试“一年两试”试点

七、违规违纪处理:
(一)对于利用伪造证件、证明及其他虚假材料报名的,按照《医师资格考试违纪违规处理规定》,做出当年考试成绩无效,在2年内不得报考医师资格的处理。
(二)对于代替他人或者让他人代替自己参加考试的,按照《中华人民共和国刑法修正案(九)》第二十五款,做出处拘役或管制,并处或者单处罚金的处理。同时,按照《医师资格考试违纪违规处理规定》,做出当年考试成绩无效,终身不得报考医师资格的处理。
2026年昆明考点各区县医师资格考试现场审核地址及咨询电话登记表

附件:
1.2026年昆明考点审核材料目录
2.2026年考生服务系统操作指南
3.2026年医师资格考试申请添加工作单位流程指南
4.2026年昆明考点各县区医师资格考试现场审核地址及咨询电话
5.2026年度国家医师资格考试医疗机构及考生填写表格
6.云南省医师资格考试考生承诺书
考生关注:
【汇总】2026年医师资格考试报名审核时间|地点|要求汇总
【考生必备】2026年医师资格考试《报名指导工具包》0元领!
【国家医学考试网】2026年医师资格考试报名、资格审核与缴费常见问题&解答