2026年卫生专业技术资格考试将于2026年4月11、12、18、19、25、26日举行,现将考前有关事项通知如下:
一、网上报名
1.时间:2025年12月2-15日
2.途径:国家卫生健康委人才交流服务中心官方网站(www.21wecan.com)、小程序(百度、微信、支付宝)。
3.流程:用户注册、登录→基本信息维护(包括上传基本照片、学历学位信息维护、微信绑定与关注)→进入网上报名→选择考试项目→选择省份→填写/修改报考信息→确认报名照片→提交信息→生成报名申请表。
4.注意事项:
(1)相同证件号码只能注册一次。请使用注册过的用户名或证件号码登录考生管理平台。
(2)注册前请认真阅读“特别提示”内容,确保填报信息真实准确:注册成功的用户在以后年度报考无需再注册,请妥善保管用户名、密码、密码找回问题及答案,此为找回密码的重要方式。
(3)考生注册后忘记密码且无法找回的,可在小程序端使用人脸识别功能登录系统后修改密码;小程序端人脸识别后仍然无法登录的,请联系所在考点考试管理机构。
(4)注册后的姓名、证件类型,证件号码无法自行修改,如需修改请查看《考生申请修改/删除注册信息须知》(咨询所在考点)。
(5)在考生管理平台完成注册且绑定个人微信号后,才能选择考试项目进行报名。一个微信号只能绑定一名考生信息,如解除绑定则无法进行网上报名。
(6)报名信息提交后如发现填写错误,可以撤回信息提交后进行修改,修改后须重新提交报名信息和打印申请表。考生须保证递交的报名申请表信息与最终提交信息一致。否则无法进行报名确认。
二、现场确认
考生请于2025年12月3日-17日期间携带报名申请表(所在单位或人事档案所在地审查盖章)及相关证明材料(包括原件和复印件),到报名考点进行现场确认。经现场确认后,考生无法再对报名信息进行修改。逾期未进行现场确认的,视为主动放弃本次考试。
历史考生填报的证件类型或证件编号如与上一年度(2025年)不一致,须携带本人有效身份证件及相关证明材料,至所在考点考试管理机构申请进行考试成绩的合并;如未按要求提出以上申请,视为主动放弃上一年度(2025年)考试成绩,无法进行两年成绩的滚动管理。
为避免跑空,考生请于工作期间(9:30-13:00,15:30-18:00)前往报名点进行现场确认。(那曲10:00-13:00,15:30-18:30;阿里10:30-13:30,16:00-18:30)
以下考点提出现场确认具体时间安排
1.拉萨考点现场确认时间安排:
12月3日 社会办医疗机构(门诊部、诊所、检验检测机构)
12月4日 社会办医疗机构(门诊部、诊所、检验监测机构)
12月5日 西藏阜康医院、阜康肿瘤医院、源博仕口腔医院、贝尔西眼科医院、美年大健康管理医院
12月8日 维多利亚整形医院、厚北医院、厚兰医院、广升医院、现代医院 、汇格民康精神病医院、美朵谐松眼科医院、惠尔眼科医院、五洲医院
12月9日 恒大医院、康松骨病医院、神猴藏医院、洪贞医院、利众医院、番康藏医院、阳光医院、阳光妇产医院
12月10日 自治区第二人民医院、自治区第三人民医院、自治区藏医院、自治区血液中心 、自治区疾控中心
12月11日 西藏藏医药大学附属医院、自治区妇产儿童医院、拉萨市人民医院
12月12日 自治区人民医院、拉萨市疾控中心
12月15日 西藏司法警官医院、武警西藏总队医院、西藏军区总医院
12月16日 各县区公立医疗卫生机构
12月17日 各县区公立医疗卫生机构 查漏补缺
2.山南考点现场确认时间安排:
12月5日 琼结县、扎囊县
12月8日 贡嘎县、乃东区
12月9日 曲松县、桑日县
12月10日 措美县、错那市
12月11日 浪卡子县、加查县
12月12日 隆子县、洛扎县
12月15-17日 山南市直医疗机构、民营医疗机构。
3.林芝考点各医疗卫生机构体现场确认时间请密切关注“林芝卫生”微信公众号
4.昌都考点各医疗卫生机构具体现场确认时间请密切关注“健康昌都”微信公众号
5.阿里考点现场确认时间安排:12月3日-17日(工作日期间)
三、资格审核
1.考生可于2026年1月31日登录考生管理平台查看资格审核结果。
2.特别说明:
(1)2026年度的报考人员,其学历或学位取得日期和从事本专业工作年限均截至2025年12月31日。
(2)报名条件中有关专业学历或学位的规定,是指国家教育、卫生健康行政部门认可的正规院校毕业学历或学位。
(3)计算任职年限时,从事医疗或护理等执业活动的,从执业注册时间算起;取得护师、药师或技师等职称,从取得相应资格时间算起。
四、网上缴费
网上缴费功能开通时间:2026年2月4日-13日,通过考区资格审核的考生务必在此期间登录考生管理平台完成网上缴费,未按期完成缴费视为主动放弃考试。
五、准考证打印
考生缴费成功后,可于2026年4月1日-26日期间登录考生管理平台下载打印准考证,作为参加考试的凭证之一。
六、成绩发布
1.考试成绩将于考后2个月内公布,考生可通过国家卫生健康委人才交流服务中心官方网站、小程序(百度、微信、支付宝)查询;考生须在规定时间内下载打印成绩单并妥善保管,逾期无法补打和补办。
2.考试成绩实行两年为一个周期的滚动管理办法,在连续两个考试年度内通过同一专业4个科目的考试,可取得该专业资格证书。
3.考试试题均为客观题,采用计算机统一评分,不接受成绩复核申请。
七、温馨提示
1.注册考生管理平台用户时,考生身份证件会与国家有关部门的信息系统进行核验,核验后方可进行报名操作。为确保顺利报名,请考生至少在网上报名截止日期前1天完成注册和基本信息填报。
2.请密切关注我中心微信公众号发布的考试重要信息。
3.我中心未授权其他任何机构、网站、媒体和个人发布考试相关信息,请考生提高警惕,谨防虚假信息诈骗行为。
现场确认所需材料
初级
1、报名系统中打印的《申报表》,需单位人事部门盖章;
2、有效身份证明、毕业证原件及复印件;
3、在学信网上查询带二维码的学历证明原件及复印件1份;
4、报考单位医疗机构许可证复印件;
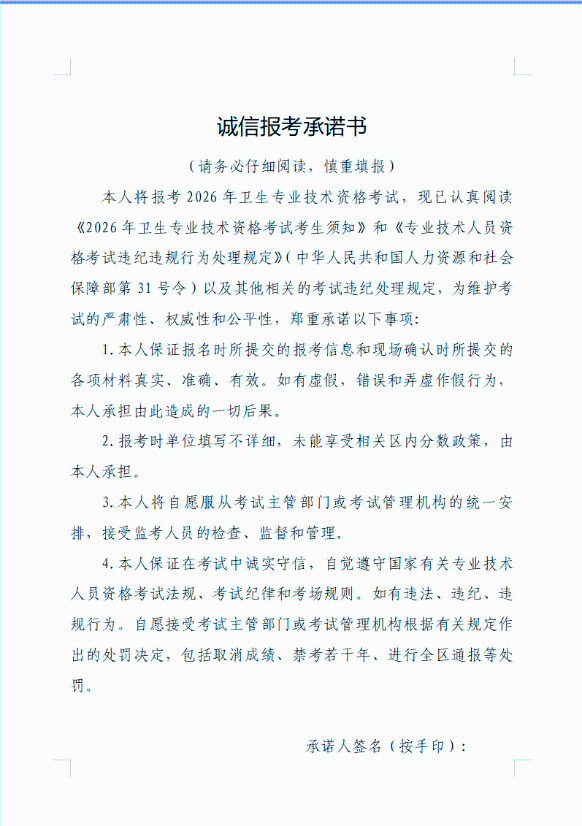
5、《诚信报考承诺书》1份;
6、考点要求提供的其他材料。
中级
1、报名系统中打印的《申报表》,需单位人事部门盖章;
2、有效身份证明、毕业证原件及复印件;
3、在学信网上查询带二维码的学历证明复印件1份;
4、报考专业的初级(师)资格证原件及复印件、聘任证或聘任文件原件及复印件;
5、报考单位医疗机构许可证复印件;
6、凡报考《卫生专业技术资格专试专业目录》中专业代码为301至365以及392专业的人员,应具有相应专业执业医师资格,并在报名时提交相应专业执业医师资格证书;凡报考专业代码为203以及368-373专业的人员,应具有护士执业资格,并在报名时提交护士执业证书。
7、因工作岗位变动,需报考现岗位专业类别的人员,其从事现岗位专业工作时间须满2年,须提供单位党组(委)会议纪要及从事报考专业两年工作证明等材料。
8、《诚信报考承诺书》1份;
9、考点要求提供的其他材料。
注意:
①如未能提供学信网证明材料的须持有毕业院校出具的学历证明,并经院校所属省(自治区、直辖市)教育厅盖章,同时注明联系人及联系方式;
②未按期递交报名材料的,视为自动放弃本次考试;
③军队考生报名由所在军队单位统一管理。
④详细通知以所在考点为准,考生请关注考点通知。
2026年卫生资格考试【报名通知查询系统】
免费查询,扫码快速了解报考信息

- · 邯郸考点关于做好2026年度全国卫生专业技术资格考试报名和考务工作的公告
- · 2026年度卫生专业技术资格考试重庆考区公告
- · 河北关于做好2026年度全国卫生专业技术资格考试报名和考务工作的通知(摘要)
- · 2026年度卫生专业技术资格考试安徽考区滁州考点公告
- · 阳泉关于2026年度全国卫生专业技术资格考试现场审核、确认工作安排的通知
- · 陕西省2026年度卫生专业技术资格考试公告
- · 云南省2026年度卫生专业技术资格考试报名公告
- · 2026年新疆考区卫生专业技术资格考试通告
- · 2026年全国卫生专业技术资格考试山西省临汾考点报名公告
- · 拉萨考点2026年卫生专业技术资格考试现场确认公告


















扫一扫立即下载


