| 考试大纲下载 | 教材变动30% | 教材变动解读&分析 |
2026年临床助理医师考试大纲已经公布,其中《预防医学综合》部分经网校专业老师比对,与2025年相比没有变动,请各位考生安心尽早备考复习!
获取完整版考试大纲+教材变动
扫码添加专属微信老师,速领【完整版】2026年临床助理医师资格考试大纲,还有重要的教材变动细则以及专业解读&分析。
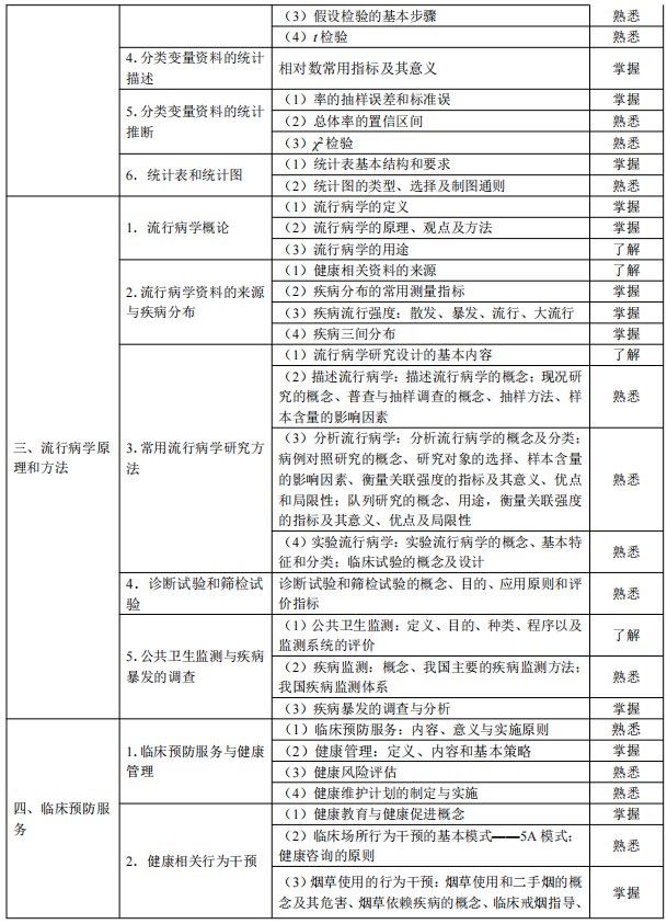
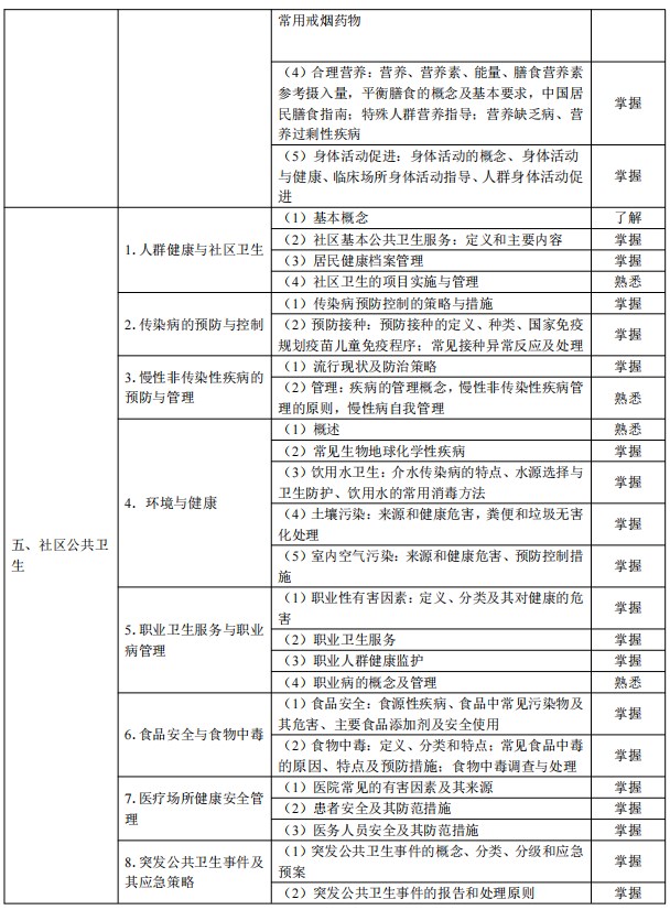
2026年临床助理医师《预防医学综合》考试大纲
主要包括临床医师工作中必须掌握的预防医学的基本理论和方法、临床预防服务和人群健康管理的理论和技能,重点考查在临床环境下,适宜地开展以人为中心、以家庭为单位、以社区为导向的预防保健服务的能力。
2026年临床助理医师考试大纲已公布!赶快开始备考复习!正保医学教育网2026临床助理医师辅导课程会根据26年考试大纲及教材内容进行录制,网校老师也会在日常授课过程中针对变动部分重点强调。专业师资团队领航指导,科学规划阶段课程有的放矢。所以,跟着网校老师学,大纲教材变动也不慌!
【热点关注】
【汇总】2026年医师资格医师考试实践技能缴费时间|方式|金额

学员讨论(0)
相关资讯
- · 2026年临床助理医师考试《预防医学综合》考试大纲pdf下载
- · (完整版)2026年临床助理医师考试《临床医学综合》考试大纲下载
- · 免费下载:2026年临床助理医师考试《心血管系统》考试大纲
- · 2026年临床助理医师考试《消化系统》考试大纲(免费下载)
- · 2026年临床助理医师考试《泌尿系统》考试大纲免费下载
- · 2026年临床助理医师考试《女性生殖系统》考试大纲免费下载
- · 下载:2026年临床助理医师考试《血液系统》考试大纲pdf版
- · 2026年临床助理医师考试《内分泌系统》考试大纲免费下载
- · 免费下载:2026年临床助理医师考试《精神、神经系统》考试大纲
- · 2026年临床助理医师考试《运动系统》考试大纲(pdf版本)



















扫一扫立即下载


