临床执业医师可以注册多个科室吗?可否跨省执业注册?相信很多考生都想知道,医学教育网编辑为大家整理如下:
一般医院临床科室有普通外科、泌尿外科、神经外科、心脏外科、骨科、内分泌科、呼吸内科、消化内科、肿瘤与血液、风湿免疫、心脏内科、神经内科、耳鼻喉、眼科、皮肤性病科、妇科、产科、儿科。
执业医师不仅可在省域行医,也可跨省执业,医师跨执业地点增加执业机构,向批准该机构执业的卫生计生行政部门申请增加注册即可。目前已经有医生获得在2个省域内、甚至3个省域内执业的资格。
国务院关于在全国推开“证照分离”改革的通知国发〔2018〕35号文件中提到,临床执业医师最多可申请同一类别的三个专业作为执业范围进行注册,同时,根据国家规定,二级及以上医院有关专科医师参加全科医生转岗培训,对培训合格的,在原注册执业范围基础上增加全科医学专业执业范围,允许其在培训基地和基层医疗卫生机构提供全科医疗服务。也就是说临床执业医师执业范围新增至三个,详情>>
临床执业医师执业注册范围:
1、内科专业
2、外科专业
3、妇产科专业
4、儿科专业
5、眼耳鼻咽喉科专业
6、皮肤病与性病专业
7、精神卫生专业
8、职业病专业
9、医学影像和放射治疗专业
10、医学检验、病理专业
11、全科医学专业
12、急救医学专业
13、康复医学专业
14、预防保健专业
15、特种医学与军事医学专业
16、计划生育技术服务专业
17、省级以上卫生行政部门规定的其他专业
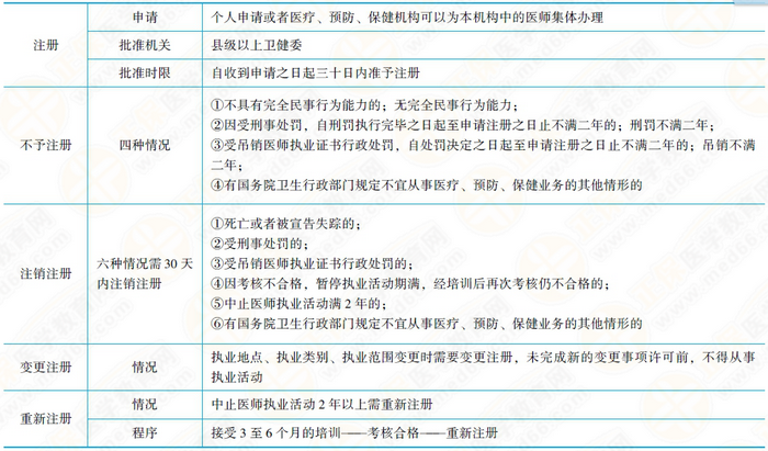
附表:予以注册、不予注册及注销注册的规定

以上就是医学教育网关于“临床执业医师可以注册多个科室吗?可否跨省执业注册?”的相关介绍,希望能够帮助到大家,更多资讯尽在医学教育网临床执业医师栏目!

- · 医师执业资格如何取得?
- · 医师法规定,医师注册后可获得什么证书?
- · 陕西定边县2025年临床执业医师考试现场审核时间/地点公布!
- · 陕西清涧县2025年临床执业医师考试现场审核3月10日开始!
- · 陕西延川县2025年临床执业医师考试现场确认3月10日开始
- · 陕西省2025年临床执业医师考试现场审核初审3月10日开始!
- · 广东清远2025年临床执业医师考试省网报名3月10日截止!
- · 2025年临床执业医师考试(广东惠州)省网报名3月10日截止!
- · 2025年临床执业医师考试(广东韶关)省网报名|现场审核即将结束!
- · 2025年临床执业医师考试(广东清远清新区)省网报名3月10日截止!














扫一扫立即下载


