| 考试大纲下载 | 教材变动35% | 教材变动解读&分析 |
2026年临床执业医师考试大纲《生理学》部分经网校专业老师比对,与2025年相比没有变动,请各位考生安心尽早备考复习!
获取完整版考试大纲+教材变动
扫码添加专属微信老师,速领【完整版】2026年临床执业医师资格考试大纲,还有重要的教材变动细则以及专业解读&分析。
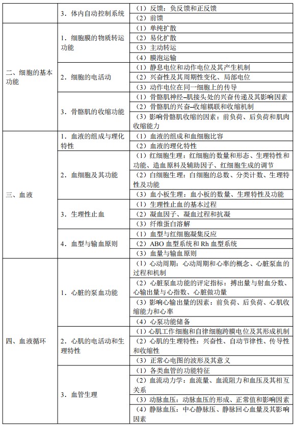
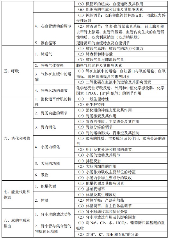
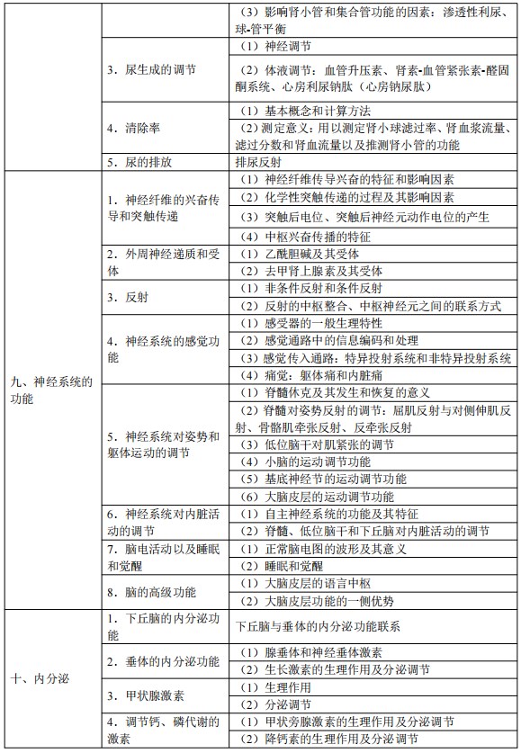
2026年临床执业医师《生理学》考试大纲
2026年临床执业医师考试大纲已公布!赶快开始备考复习!正保医学教育网2026临床执业医师辅导课程会根据26年考试大纲及教材内容进行录制,网校老师也会在日常授课过程中针对变动部分重点强调。专业师资团队领航指导,科学规划阶段课程有的放矢。所以,跟着网校老师学,大纲教材变动也不慌!
【热点关注】

学员讨论(0)
相关资讯
- · 2026年临床执业医师考试《医学免疫学》考试大纲免费下载
- · (免费)2026年临床执业医师考试《病理学》考试大纲下载
- · 2026年临床执业医师考试《病理生理学》考试大纲(pdf版)
- · 2026年临床执业医师考试《药理学》考试大纲免费下载
- · 完整版:2026年临床执业医师考试《预防医学综合》考试大纲
- · 2026年临床执业医师考试《临床医学综合》考试大纲(完整版)
- · 2026年临床执业医师考试《心血管系统》考试大纲下载(pdf)
- · 2026年临床执业医师考试《消化系统》考试大纲下载(完整版)
- · 临床执业医师考试《泌尿系统》考试大纲(2026版)免费下载
- · 2026年临床执业医师考试《女性生殖系统》考试大纲下载




















扫一扫立即下载


