问题索引:
1.【问题】药物作用的不良反应的概念及特点举例?
2.【问题】受体特性有哪些?
3.【问题】药物的构效关系与量效关系是什么?
4.【问题】镇痛药应用的基本原则?
具体解答:
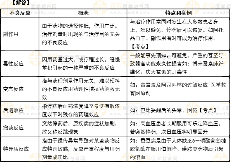
1.【问题】药物作用的不良反应的概念及特点举例?

2.【问题】受体特性有哪些?
【解答】
(1)灵敏性:受体只需与很低浓度的配体结合就能产生显著的效应。
(2)特异性:受体对其[医学教育网原创]配体具有高度特异性识别能力。
(3)饱和性:因受体的数目是有限的。
(4)可逆性:受体与配体的结合是可逆的。
(5)多样性:受体的多样性是受体亚型分类的基础。
3.【问题】药物的构效关系与量效关系是什么?
【解答】
1.药物的构效关系:药物的化学结构与药理活性或毒性之间的关系称为构效关系。
2.药物的量效关系:在一定剂量范围内,药物剂量的大小与血药浓度的高低成正比,亦与药[医学教育网原创]效的强弱有关。
①最小有效量:能引起药理效应的最小剂量。
②最小中毒量:出现中毒症状的最小剂量。
③极量(最大治疗量):出现疗效的最大剂量称极量,是安全用药的最大限度。
4.【问题】镇痛药应用的基本原则?
【解答】WHO癌症疼痛三阶梯治疗基本原则
根据WHO癌痛三阶梯治疗指南,癌症疼痛治疗有五项基本原则:
(1)首选无创途径给药。如口[医学教育网原创]服、芬太尼透皮贴剂、直肠栓剂、输液泵连续皮下输注等。可依患者不同病情和不同需求予以选择。
(2)按阶梯给药。指镇痛药物的选择应依疼痛程度,由轻到重选择不同强度的镇痛药物。
考点
轻度疼痛:首选第一阶梯非甾体类抗炎药,以阿司匹林为代表;
中度疼痛:选弱阿片类药物,以可待因为代表,可合用非甾体类抗炎药;
重度疼痛:选强阿片类药物,以吗啡为代表,同时合用非甾体类抗炎药。两类药合用可增加阿片类药物的止痛效果,减少阿片类药物的用量。
(3)按时用药。是指止痛药物应有规律地按规定时间给予,不是等患者要求时给予。使用止痛药,必须先测定能控制患者疼痛的剂量,下一次用药应在前一次药效消失前给药。患者出现突发剧痛时,可按需给予止痛药控制。
(4)个体化给药。阿片类药无理想标准用药剂量,存在明显个体差异,能使疼痛得到缓解的剂量即是正确的剂量。选用阿片类药物,应从小剂量开始,逐渐增加剂量直到缓解疼痛又无明显不良反应的用药剂量,即为个体化给药。
(5)注意具体细节。对使用止痛药的患者,应注意监护,密切观察疼痛缓解程度和身体反应,及时采取必要措施,减少药物的不良反应,提高镇痛治疗效果。














扫一扫立即下载


